无线电遥控以其传输距离远、抗干扰能力强、无方向性等优点,应用于许多领域。但因电器复杂,发送设备庞大,调试困难等原因,所以在民用领域一直受到限制,随着电子技术的发展,这些问题都得到了解决,使之具有强大的生命力。
自制无线遥控器电路图,本电路主要用于电机控制方面,如玩具车上面,或其他一些对稳定性和可靠性不高的场合。
一、电机遥控路的工作原理
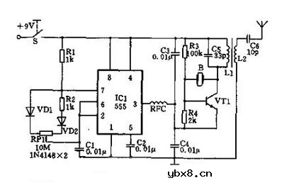
无线遥控器发射电路
如图为遥控发射电路。555集成块与R1、R2、RP1、VD1、VD2及C1组成一无稳态大范围可变占空比振荡器。图示参数的振荡频率为50Hz左右,通过RP1阻值的调节,占空比的变化范围可达到1%一99%,由③脚输出50Hz方波信号。VT1及外围元件构成晶体稳频电容三点式振荡器,石英晶体的谐振频率选用27.145MHz。本电路采用石英晶体稳频,


无线遥控接器收电路
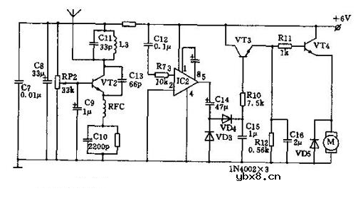
下图为接收驱动电路。为简化接收电路,由VT2

二、元器件的选择
可用L110K型中周骨架,用Φ0.15高强度漆包线绕9匝,L2在L1的外层用同型号漆包线绕3匝,不用屏蔽罩,但需旋入磁芯。L3同L1制作。B用JAl2等金属壳谐振器,频率在27-29.8MHz。VT1、VT2、VT3均用3DG130D型NPN三极管,β》100。VT4选用3DD15D型大功率管。RFC用18uH色码电感。IC1的型号为NE555。IC2的型号为LM386。电容除标明的电解电容外均用CC1型高频瓷介电容。电阻均用1/8w碳膜电阻器。

三、电路的调试
先调发射机载频振荡器,高频扼流线圈RFC及晶振B暂不装上,使C4对地短路。调节R3阻值,使VT1的集电极电流为12mA,然后装上晶振B,此时电流会增至15mA左右,否则应仔细调节L1的磁芯,电路起振为止,去掉C4短路线。超再生检波的调试方法是用800Ω的高阻耳机串联一个10uF电容器跨接在VT2的发射极与集电极,用无感起子细调电位器RP2及线圈L3的磁芯,耳机中有明显响亮的“沙沙”声为止。下一步将发射机天线靠近接收机,接通通控开关S,微调发射机和接收机中线圈的磁芯,耳机中能听到清晰的工频声为止,然后拉开两机距离,再进一步细调。其余电路无须调试,装好后正常工作。本电路能用于对工作稳定性 不是很好的场合,电路容易受外界信号的干扰,对于场合要求是可以满足。
一种无线电遥控发射、接收头(T630/T631)的制作方法。
电路介绍
无线电遥控发射头T630是一种内藏开线未经信号的微型发射机,其发射频率为265MHz,12V电源供电时,遥控距离为100M,工作电流仅为4mA,其体积为28X12X10mm。无线电接收头T631,一个内藏天线,象电视机高频头一样的接收、解调器,其典型工作电压为6V,守候工作电流为1mA,接收频率为265MHz,其体积仅为31X23X10mm。利用它们可以很方便地制作出各种无线电遥控装置,具有微型化,传输距离远、耗电省、抗干扰能力强等优点。能够方便地取代红外线、超声波发射及接收头。
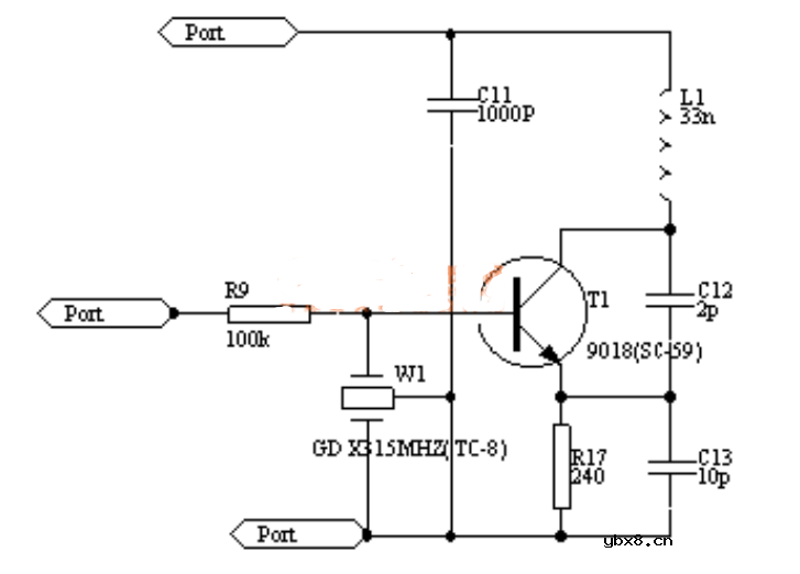
无线电射头T630电路原理如图所示。电路四发射管V1及外围元件C1、C2、L1、L2等构成频率为265MHz超高频发射电路,通过环形天线L2向空中发射。天线L2采用镀银线或直径为1.5mm的漆包线,天线尺寸为24mm(长)X9mm(高)。三极管V1选用高频发射管BE414或2SC3355。
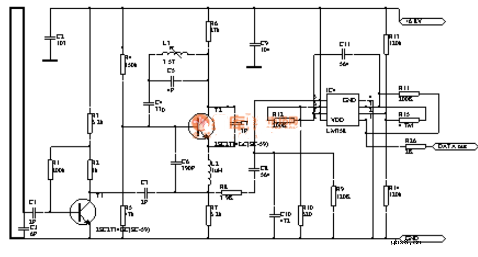
无线电遥控接收头T631电路原理如图所示。接收电路主要由V1、IC等组成,V1与C7、C9、L2等元件组成超高频接收电路,微调C9改变其接收频率,使之严格对准265MHz发射频率。当天线L2收到调制波时,经V1调谐放大出低频成分,再经V2前置放大后送入IC LM358,进一步放大整形后由LM358第7脚输出,该印刷电路板实际尺寸为31mmX23CC,天线尺寸为27mm(长)X9mm(高)。OUT为信号输出端,三极管V1选用BE415或2SC3355。电容C9可选用小型可调电容。IC选用LM358。
在发射及接收电路中为减小体积,所有电阻均选用1/8W或1/16W的金属膜电阻;电解电容亦用超小型电容,其它电容全部采用高频陶瓷电容。在焊接时元件引脚尽量剪短,使其紧贴电路板,电路板材料应选用高频电路板。
以下是两载采用声表面的收发装置,相对于前面的介绍的电路,具有更远的传输距离、更强的抗干扰能力和更易制作、调试,价格为
发射部分:

接收部分:

相关热词:#电路图
无线遥控器电路图制作
时间:2026-03-07
无线电遥控门铃电路原理图
时间:2026-03-07
NE555过流保护检测器电路图
时间:2026-03-07
串联谐振升压原理
时间:2026-03-07
谐振回路的工作原理
时间:2026-03-07
电容降压电路原理
时间:2026-03-07
实用的电容降压电路
时间:2026-03-07
低成本的阻容降压电路原理图分析
时间:2026-03-07
阻容降压原理及电路
时间:2026-03-07
阻容降压电路的误区
时间:2026-03-07
彩灯电路
时间:2026-03-05
三相异步电动机原理
时间:2026-03-04
三相异步电动机的七种调速方式
时间:2026-03-04
转角测量电路
时间:2026-03-05
经典的正弦波发生电路
时间:2026-03-05
电动机单线远程正反转控制电路图
时间:2026-03-04
三相异步电动机的拆装详讲
时间:2026-03-04
USB转232电路图
时间:2026-03-04
电度表的工作原理
时间:2026-03-04
电风扇红外遥控器2
时间:2026-03-04