绝缘栅型场效应管之图解
电子元件2026-03-09
绝缘栅型场效应管之图解 绝缘栅型场效应管是一种利用半导体表面的电场效应,由感应电荷的多少改变导电沟道来控制漏极电流的器件,它的栅极与半导体之间是绝缘的,其电阻大于1000000000Ω。 增强型:VGS=0时
半导体,微电子,集成电路都是什么关系?
时间:2026-03-09
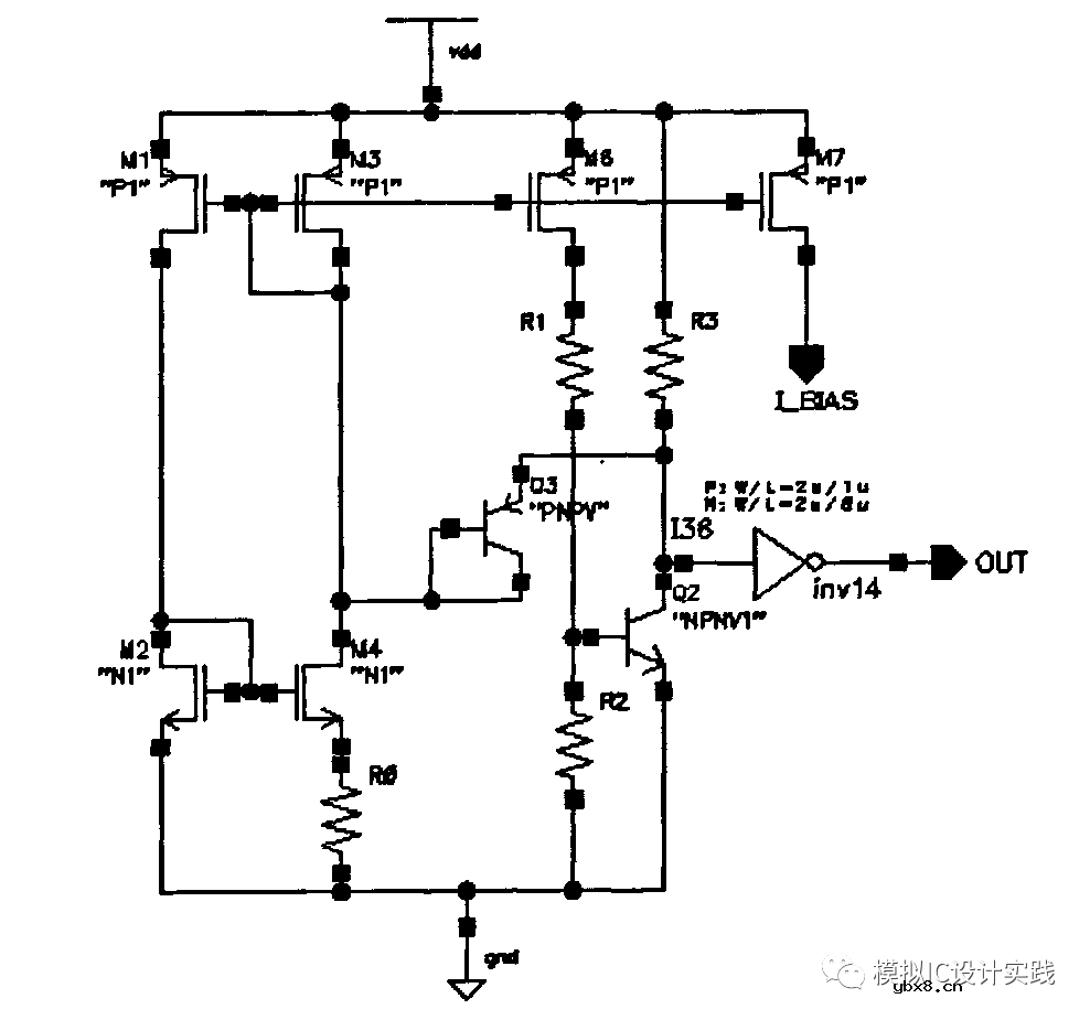
介绍一个两级Miller补偿轨到轨运算放大器及...
时间:2026-03-09
半导体前端工艺:金属布线—为半导体注入生...
时间:2026-03-09
双向可控硅仿真设计
时间:2026-03-09
运放加三极管恒流源电路和电流镜电路优缺点...
时间:2026-03-09
2kW高频逆变器学习干货
时间:2026-03-09
基于SG3525的推挽电路仿真设计
时间:2026-03-09
浅析开漏和推挽电路
时间:2026-03-09
讲讲单相全桥逆变器的原理及其建模
时间:2026-03-09
反激式适配器同步整流芯片U7710SG
时间:2026-03-09
使用过滤器电容器和诱导器来抑制受辐射的EM...
时间:2026-03-05
LED固晶机龙头直面“寒冬”
时间:2026-03-05
玻璃釉电容器的结构与特点
时间:2026-03-05
电容器入门教程
时间:2026-03-05
分析一个工作中常用的带有放大功能的高精度...
时间:2026-03-05
关于STM32WL LSE 添加反馈电阻后无法起振的...
时间:2026-03-05
压敏电阻爆裂的原因分析
时间:2026-03-05
暑期买元器件下单立减还送华为P30pro
时间:2026-03-05
电阻的标称阻值和允许偏差
时间:2026-03-05
石英灯电子变压器电路原理
时间:2026-03-06