实用电子管前级电路
电路图基础2026-03-07
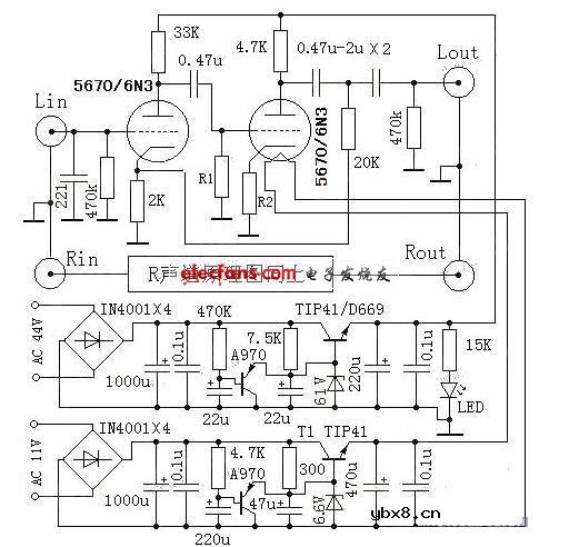
本电子管前级放大器的原理图见图:采用两级放大,放大倍数为10倍,立体声设计,电源与放大级设计在同一块线路板上,其中主电源和灯丝电压均设计为软启动电路:原理是开机时由0V、1V、2V…、经过一定时间后才恢复正
基于瑞萨触摸按键型遥控器设计(原理图+源代...
时间:2026-03-07
三极管开关电路改进接法电路图
时间:2026-03-07
自动关机电路,自动关机原理分析
时间:2026-03-07
RC电路简介,RC串并联电路的工作原理及应用
时间:2026-03-07
反极性Buck-Boost为什么输出的是一个负压呢...
时间:2026-03-07
稳压管与普通二极管的区别
时间:2026-03-07
五大电子技术知识详解(逻辑门电路 可控硅 ...
时间:2026-03-07
介绍三种恒流电路的原理图
时间:2026-03-07
二极管的结构和分类
时间:2026-03-07
降压型开关稳压器的工作方式介绍
时间:2026-03-07
彩灯电路
时间:2026-03-05
三相异步电动机原理
时间:2026-03-04
三相异步电动机的七种调速方式
时间:2026-03-04
转角测量电路
时间:2026-03-05
经典的正弦波发生电路
时间:2026-03-05
电动机单线远程正反转控制电路图
时间:2026-03-04
USB转232电路图
时间:2026-03-04
电度表的工作原理
时间:2026-03-04
电风扇红外遥控器2
时间:2026-03-04
三相异步电动机的拆装详讲
时间:2026-03-04