电子元件2026-03-07
在电力系统中,变压器是一种重要的电气设备,其性能和安全直接关系到整个系统的稳定运行。绝缘电阻是衡量变压器绝缘性能的重要指标,它反映了变压器绝缘材料阻止电流通过的能力。为了保证变压器的安全运行,对绝缘电
光电自动控制烘手电路
时间:2026-03-07
失锁监视器电路
时间:2026-03-07
灯延时开关电路
时间:2026-03-07
光敏电阻延时节电开关电路
时间:2026-03-07
电动机调速电路
时间:2026-03-07
科尔皮兹振荡器电路图
时间:2026-03-07
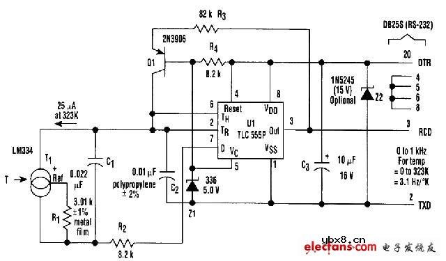
RS232绝对温度记录仪电路
时间:2026-03-07
闹钟定时器电路
时间:2026-03-07
老式晶体管收音机电路
时间:2026-03-07
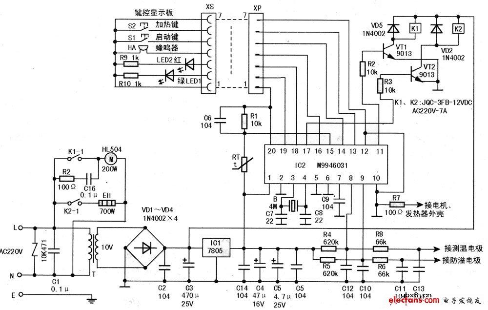
美的豆浆机电路原理图(DG13-DSA型)
时间:2026-03-07
玻璃釉电容器的结构与特点
时间:2026-03-05
电容器入门教程
时间:2026-03-05
关于STM32WL LSE 添加反馈电阻后无法起振的...
时间:2026-03-05
暑期买元器件下单立减还送华为P30pro
时间:2026-03-05
电阻的标称阻值和允许偏差
时间:2026-03-05
使用过滤器电容器和诱导器来抑制受辐射的EM...
时间:2026-03-05
LED固晶机龙头直面“寒冬”
时间:2026-03-05
浅谈高压贴片电容分类与性能参数
时间:2026-03-05
聚四氟乙烯电容器的结构与特点
时间:2026-03-05
漆膜电容器的结构与特点
时间:2026-03-05