同步整流是采用通态电阻极低的专用功率MOSFET,来取代整流二极管以降低整流损耗的一项新技术。它能大大提高DC/DC变换器的效率并且不存在由肖特基势垒电压而造成的死区电压。功率MOSFET属于电压控制型器件,它在导通时的伏安特性呈线性关系。用功率MOSFET做整流器时,要求栅极电压必须与被整流电压的相位保持同步才能完成整流功能,故称之为同步整流。
1、基本的变压器抽头方式双端自激、隔离式降压同步整流电路

2、单端自激、隔离式降压同步整流电路

单端降压同步整流器的基本原理图
基本原理如上图所示,V1及V2为功率MOSFET,在次级电压的正半周,V1导通,V2关断,V1起整流作用;在次级电压的负半周,V1关断,V2导通,V2起到续流作用。同步整流电路的功率损耗主要包括V1及V2的导通损耗及栅极驱动损耗。当开关频率低于1MHz时,导通损耗占主导地位;开关频率高于1MHz时,以栅极驱动损耗为主。
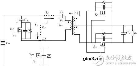
3、半桥他激、倍流式同步整流电路

单端降压式同步整流器的基本原理图
该电路的基本特点是:
1)变压器副边只需一个绕组,与中间抽头结构相比较,它的副边绕组数只有中间抽头结构的一半,所以损耗在副边的功率相对较小;
2)输出有两个滤波电感,两个滤波电感上的电流相加后得到输出负载电流,而这两个电感上的电流纹波有相互抵消的作用,所以,最终得到了很小的输出电流纹波;
3)流过每个滤波电感的平均电流只有输出电流的一半,与中间抽头结构相比较,在输出滤波电感上的损耗明显减小了;
4)较少的大电流同步整流原理连接线(high current inter-connection),在倍流整流拓扑中,它的副边大电流连接线只有2路,而在中间抽头的拓扑中有3路;
5)动态响应很好。
它唯一的缺点就是需要两个输出滤波电感,在体积上相对要大些。但是,有一种叫集成磁(integrated magnetic)的方法,可以将它的两个输出滤波电感和变压器都集成到同一个磁芯内,这样可以大大地减小变换器的体积。
电场激活原位掺杂平面光伏型胶体量子点红外...
时间:2026-03-09
什么是硅片或者晶圆?一文了解半导体硅晶圆
时间:2026-03-09
集成电路的几纳米代表了什么?
时间:2026-03-09
金刚石基GaN问世 化合物半导体行业进入第三...
时间:2026-03-09
实用模拟电路小常识浅析
时间:2026-03-09
寄存器是什么?怎么操作寄存器点亮LED灯?
时间:2026-03-09
一文详解MOS管驱动电路拓扑的设计
时间:2026-03-09
汽车芯片业应汲取的教训
时间:2026-03-09
半导体光刻工艺 光刻—半导体电路的绘制
时间:2026-03-09
电阻的原理和作用 电阻色环识别图 电路中电...
时间:2026-03-09
石英灯电子变压器电路原理
时间:2026-03-06
变压器的常用型号如何标识?变压器的有载如...
时间:2026-03-06
使用过滤器电容器和诱导器来抑制受辐射的EM...
时间:2026-03-05
LED固晶机龙头直面“寒冬”
时间:2026-03-05
玻璃釉电容器的结构与特点
时间:2026-03-05
电容器入门教程
时间:2026-03-05
分析一个工作中常用的带有放大功能的高精度...
时间:2026-03-05
关于STM32WL LSE 添加反馈电阻后无法起振的...
时间:2026-03-05
绝缘电阻表的选用及使用注意事项
时间:2026-03-05
压敏电阻爆裂的原因分析
时间:2026-03-05