电流检测的电路有很多,一般都是通过电流信号转化为电压信号,然后通过单片机AD口检测电压,对于大电压大电流场合一般都要降压处理后再进行检测,电流互感器就是这个原理,它利用的是电磁感应原理,将初级的大电流转换到次级的小电流的一种器件: 电流互感器是的初级绕组匝数一般很少,串在所测量的电流的线路中,如下图是电流互感器
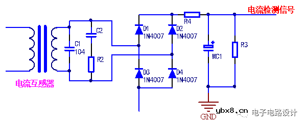
电流互感器在电磁炉应用过流检测方面很广泛,如下图是某电流互感器检测电流线路一部分,它的最终目的是测试电路的工作电流,从而不断调整电磁炉功率输出,使其工作保持稳定,该电路主要由电流互感器、电阻、电容等组成。
工作原理:市电经过电力互感器后再次级得到交流电压,经过整流二极管D1-D4整流后,并由电解电容MC1滤波得到较为平滑的直流电,并经R3和R4分压后得到的信号送至IC,IC检测送过来的电压大小来判断电流的大小,电压越大电流也就越大,这样IC会控制IGBT开关管的导通时间来保证功率输出的稳定。有些电流检测电路用LM339组成,比较两者电压从而输出一个信号,有些由三极管组成,通过判断高低电平来判断是否过流。
|
康佳42J39AW型液晶彩电背光一亮即灭故障维修...
时间:2026-03-09
小神厨DC500型2000W电磁炉,开机2秒钟自动关...
时间:2026-03-09
金壶春牌JH100A型1000W烧茶电磁炉不加热的维...
时间:2026-03-09
为什么越来越多家庭安装净水机?
时间:2026-03-09
电烧水壶的电源线为啥这么短?
时间:2026-03-09
净水器里的活性炭需要定期更换吗?
时间:2026-03-09
微波炉所有元器件的检测方法
时间:2026-03-09
油烟机再脏也不怕!3分钟学会最正确清洗方法...
时间:2026-03-09
微波炉原理和维修(含电路图)
时间:2026-03-09
燃气灶即开即用购买时需注意两点!实用。
时间:2026-03-09
电信 IPTV 常见故障排除方法与检修实例 (三...
时间:2026-03-08
《洗衣机维修从入门到精通》电子书PPT之三
时间:2026-03-09
图文解说微波炉的原理知识与维修。
时间:2026-03-08
九阳电压力锅维修过程
时间:2026-03-09
洗衣机出现常见故障知识问答
时间:2026-03-08
电磁炉常见故障检修几例
时间:2026-03-09
微波炉使用知识不看真的不安全
时间:2026-03-08
豆浆机更换电机全过程
时间:2026-03-09
图解小天鹅全自动洗衣机各零部件及故障维修...
时间:2026-03-08
一台电压力锅死机的原因竟然是显示屏故障
时间:2026-03-08