当前位置:首页 > 电路图基础 > 正文

典型LED驱动器电路图分享

来源:网络  发布者:电工基础  发布时间:2026-03-08 08:55
什么是LED驱动器?LED驱动器是一种电源调整电子器件,主要用于驱动LED发光或LED模块组件正常工作。由于LEDPN结的导通特性决定,它能适应的电源的电压和电流变动范围十分狭窄,稍许偏离就可能无法点亮LED或者发光效率

什么是LED驱动器?

LED驱动器是一种电源调整电子器件,主要用于驱动LED发光或LED模块组件正常工作。由于LEDPN结的导通特性决定,它能适应的电源的电压和电流变动范围十分狭窄,稍许偏离就可能无法点亮LED或者发光效率严重降低,或者缩短使用寿命甚至烧毁芯片。因此,LED驱动器的作用是确保LED在最佳电压或电流状态下工作。

LED驱动器的工作原理可以分为两个主要步骤:电源转换和电流调节。电源转换是将输入电源(通常为交流电)转换为适合驱动LED的电源。这通常包括整流、滤波和变压器等步骤。首先,交流电通过整流电路转换为直流电,然后通过滤波电路减小电源的纹波和噪声。接下来,将电源电压进行变压转换,通常使用开关电源技术来提高能量的效率。

电流调节是指将电源转换后的直流电源,通过电流稳定器或电流源来确保输出电流的稳定性和一致性。这样可以确保LED的亮度和颜色保持一致。电流调节通常采用线性调节、脉冲宽度调制(PWM)或恒流源等技术。线性调节通过调整电阻或变阻器来调节电流,但效率较低。脉冲宽度调制通常使用开关元件(如晶体管MOSFET)来控制电流的通断时间比例,从而实现电流调节。而恒流源则通过反馈回路实时监测LED电流,并根据需求进行调整,确保稳定输出恒定电流。

总的来说,LED驱动器通过将输入电源转换为适合LED使用的电源,并通过电流调节确保LED的亮度和颜色保持一致。这样可以提高LED的效率、延长寿命,并提供更稳定的光输出。LED驱动器在各种场合下发挥重要作用,包括室内照明、户外照明、汽车照明、工程机械灯光、导航信号、显示屏、广告牌、装饰灯光等。

下面小编分享一些典型LED驱动器电路图,以及简单分析它们的工作原理。

典型LED驱动器电路图分享

1、分立式高电流开关模式LED驱动器电路图

这是一个分立式高电流开关模式 LED 驱动电路。该电路的基础是降压转换器原理。该电路的效率为 80% 至 90%。该电路可应用于汽车照明应用。该电路的优点是元件少、成本低。

典型LED驱动器电路图分享

该电路的电压输入范围为+6V至+8V。该电路采用47uH电感L1,确定最大频率<100Khz,效率约为80%。电感越小,电路的最大开关频率越高。使用图中的元件,电流输出为300mA。该电路使用肖特基二极管在 t(off) 期间为 LED 电流提供电流路径。

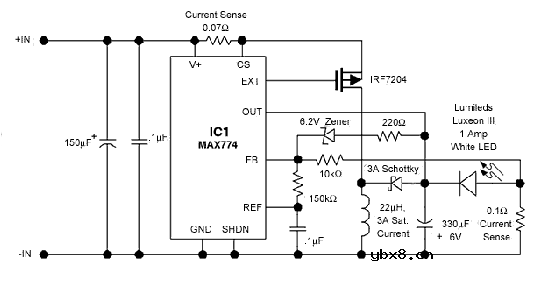
2、宽输入电压范围高功率LED驱动器电路图

这是一种宽输入电压范围的大功率LED驱动电路。该电路基于降压/升压转换器控制器,可调节白光 LED 的电流。该电路可用于替代白炽灯泡,它可以有效地将 LED 与可用电源(例如汽车电气系统、电池等)相匹配。它还可以用于控制和调节 LED 输出,尽管电源的输出电压存在变化。

典型LED驱动器电路图分享

该电路要求输入电压范围为最小 2.7V 到最大 16.5V。对于电流调节环路,该电路使用带有外部 MOSFET 功率开关的降压-升压转换器控制器 (IC1) 以及与功率 LED 串联的 0.1Ω 电流检测电阻。

3、SSL3250A闪光灯LED驱动器电路图

我们可以将 SSL3250A(异步升压照片闪光灯双 LED 驱动器)用于移动应用。该器件确保了多种实现可能性,因为它具有宽输入电压范围,并且在宽输出电压范围内具有大的最大输出电流。由于其高效率和软启动,它具有较长的电池寿命和较低的功率压力。该器件具有许多功能,可用于保护电池和 LED 免受过载,并导致整个移动应用的无故障运行,例如过压、过热和反馈短路保护、欠压锁定和超时功能。

典型LED驱动器电路图分享

该器件(SSL3250A)有两种通用控制模式:直接控制(下电路原理图)和I2C控制(上电路原理图)。该 IC 设计为在直接控制模式下由应用程序直接控制。要更改 SSL3250A 的时序和电流设置,我们可以使用 I2C 控制。我们还可以使用 I2C 控制将驱动器切换到 Flash 模式、Torch 模式或 Indicator 模式。 EN1和EN2用于直接控制模式。 SCL、SDA、STRB用于I2C控制模式。在典型的应用中,我们只允许使用一种控制模式。

4、低压差线性LED驱动器电路图

对于高输入/输出电压差的应用,效率低和发热是使用线性稳压器开关稳压器相比的两个最大缺点。这两件事用于防止在许多应用中使用线性器件,特别是在功耗要求较低的应用中。然而,选择使用线性 LED 驱动器来解决背光应用并不意味着 PDA 和手机的效率较低。

典型LED驱动器电路图分享

上图向我们展示了如何实施线性低压差 (200mV) LED 驱动器(例如 NUD4301 器件)来解决背光应用问题。

5、高亮度LED驱动器电路图

这是一个高亮度 LED 驱动电路。为了提供恒定电压输出,我们通常使用 DC/DC 稳压器。但恒流输出才是LED应用所需要的。为了提供恒流输出,我们可以使用该电路。

典型LED驱动器电路图分享

该电路使用 R1 来检测 LED 电流。 TPS40211 具有 250mV 的低参考电压,可用于最大限度地降低 R1 中的损耗。为了在 LED 串开路时防止输出过压,该电路使用 D1。可以通过将电流注入 FB 引脚、通过 PWM 调光或通过改变 R1 的值来对亮度进行编程

相关热词:

相关内容
月度热门TAG关键词
线形2n39062n3904三极管替换差动放大器2sc1815c2073bu406万用测试表倒置状态三极管开关电路三极管振荡电路三极管8050光电三极管3dd15dtip41c开关三极管贴片三极管高频三极管高频管TO-220光电晶体管放大器件BC547微波三极管NPN型三极管恒流源漏极电流NPN三极管S8050
最新文章
基于逻辑门的构成解释如何完成任意逻辑的管级电路设计基于逻辑门的构成解释如何完成任意逻辑的管...

时间:2026-03-08

有源钳位技术解析有源钳位技术解析

时间:2026-03-08

从0学电路,万用表演示测量三极管方法从0学电路,万用表演示测量三极管方法

时间:2026-03-08

NE555的有趣电路设计分享NE555的有趣电路设计分享

时间:2026-03-08

电路系统常用的图形符号电路系统常用的图形符号

时间:2026-03-08

看下三极管的应用电路看下三极管的应用电路

时间:2026-03-08

H桥电机驱动电路解析H桥电机驱动电路解析

时间:2026-03-08

光耦在电子电路中作用、关键参数详解光耦在电子电路中作用、关键参数详解

时间:2026-03-08

理解了这几个基础电路,模电分析就不难了理解了这几个基础电路,模电分析就不难了

时间:2026-03-08

遥控器背光照明电路原理详解遥控器背光照明电路原理详解

时间:2026-03-08

热门文章
彩灯电路彩灯电路

时间:2026-03-05

电动机单线远程正反转控制电路图电动机单线远程正反转控制电路图

时间:2026-03-04

三相异步电动机的拆装详讲三相异步电动机的拆装详讲

时间:2026-03-04

三相异步电动机原理三相异步电动机原理

时间:2026-03-04

USB转232电路图USB转232电路图

时间:2026-03-04

三相异步电动机的七种调速方式三相异步电动机的七种调速方式

时间:2026-03-04

转角测量电路转角测量电路

时间:2026-03-05

经典的正弦波发生电路经典的正弦波发生电路

时间:2026-03-05

电风扇红外遥控器2电风扇红外遥控器2

时间:2026-03-04

电度表的工作原理电度表的工作原理

时间:2026-03-04