调制解调器是一种电子设备,用于实现数字信号与模拟信号之间的转换,从而在计算机之间进行通信。调制解调器通常被简称为“猫”,是计算机中用于实现通信所需的调制和解调功能的设备。
调制解调器的工作原理是将计算机内部的数字信号转换成可以在电话线上传输的模拟信号,这个过程称为调制。当信号到达目的地时,调制解调器再将其从模拟信号转换回数字信号,这个过程称为解调。通过这种方式,两台计算机之间可以进行通信。调制解调器还负责处理噪声和畸变的波形,以确保信号的准确传输。
调制解调器的作用有以下几点:
总的来说,调制解调器是实现计算机之间通信的关键设备,它能够将数字信号与模拟信号进行转换,并处理信号传输过程中的各种问题,以确保准确、可靠的通信。
下面小编分享一些典型调制解调器电路图,以及简单分析它们的工作原理。
1、无线电调制解调器电路图
这种无线电调制解调器在业余无线电数据包应用中很受欢迎。该无线电调制解调器由数据和控制线供电,因此不需要额外的电源。只需插入标准 RS232 端口,该调制解调器即可工作。正如我们之前的调制解调器电路所示,该无线电调制解调器电路也使用德州仪器 (TI) 的 TCM3105 调制解调器芯片。

要校准调制解调器,请使用示波器将其连接到接收器并打开未使用通道上的静噪,然后观察 74HC04 引脚 6 上的波形。调整 47K 电位器,使噪声集中在屏幕的中心,而不是全部位于屏幕的顶部或底部 - 即噪声应该与 0v 和 5v 的正值一样多。如果您没有示波器,则调整 47K,使 74HC04 的引脚 6 上的直流电压为 2.5V。
2、BELL 103兼容FSK调制解调器电路图
该电路采用兼容Bell 103标准的单片低速调制解调器MM74HC942。此 Bell 103 调制解调器电路以 300 波特率全双工(双向)运行。该调制解调器芯片内的频率和正弦波合成器可生成相位相干 FSK 调制,以实现最佳位精度。

该单芯片低速调制解调器适用于远程数据采集、无线电遥测、远程过程控制、独立调制解调器、信用验证、音调信号系统或销售点终端。与任何 Bell 103 兼容调制解调器一样,MM74HC942 的音调分配如表 I 所示。发起呼叫的线路末端的调制解调器称为始发调制解调器。另一个调制解调器是应答调制解调器。
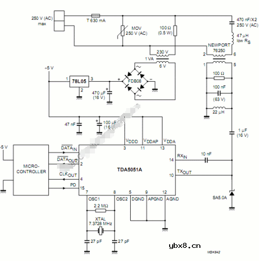
3、用于家庭自动化应用的电力线调制解调器电路图
想象一下,您有一个主控制器设备来控制家里的其他设备,并且您不需要安装任何额外的电线来方便主控制器和受控设备之间的数据通信。是的,您的生活会更轻松,因为您只需将设备插入电源线插座,设备将通过电源线相互通信,同时使用电源线为它们供电!秘密在于电力线调制解调器,一种使用电力线作为交换数据媒介的调制解调器。飞利浦半导体拥有单芯片电力线调制解调器解决方案,即 TDA5051A IC 芯片。

TDA5051A 单芯片电力线调制解调器配备了输出功率级保护和输入信号自动增益控制 (AGC)。该电力线调制解调器具有简单的耦合网络,符合EN50065-1电力线通信标准。该电力线调制解调器电路使用 ASK(幅移键控)进行调制,并在 5V 电源下工作。
4、Bell 202和CCITT V23兼容FSK调制解调器电路图
使用德州仪器 (TI) 的 TCM3105 FSK 调制解调器芯片,您可以轻松构建 Bell 202 或 CCITT V23 兼容调制解调器。该调制解调器电路能够以 75、150、600 和 1200 波特率发送数据,并以 5、75、150、600 和 1200 波特率接收数据。该电路工作在5V电源下,具有低功耗的特点。

需要在 OSC1 和 OSC2 引脚之间连接一个外部 4.4336 MHz 晶体来运行内部振荡器。 CLK 输出引脚提供等于最高选定比特率(发送或接收)16 倍的时钟信号。这个比特率,或者更准确地说是波特率,以及各种操作模式是根据表1来选择的(逻辑高是一个标记,逻辑低是一个空格)。该调制解调器接口的所有模拟输入和输出都必须是交流耦合的。
5、 LM1893电力线调制解调器电路图
该原理图显示了 LM1893 电力线调制解调器电路。该电路用于通过电源在远程位置之间传输信息。该电路使用 LM1893 作为电源线接口,用于几乎任何编码的串行位流的半双工(双向)通信。

为了提供最大范围,脉冲噪声滤波器和基于 PLL 的解调器在接收中相结合。在传输中,正弦载波被压印,并通过坚固的片上驱动器在大多数电力线上进行 FSK 调制。除LM1893外,该电路还使用了COPS控制器和分立元件。
相关热词:
基于逻辑门的构成解释如何完成任意逻辑的管...
时间:2026-03-08
有源钳位技术解析
时间:2026-03-08
从0学电路,万用表演示测量三极管方法
时间:2026-03-08
NE555的有趣电路设计分享
时间:2026-03-08
电路系统常用的图形符号
时间:2026-03-08
看下三极管的应用电路
时间:2026-03-08
H桥电机驱动电路解析
时间:2026-03-08
光耦在电子电路中作用、关键参数详解
时间:2026-03-08
理解了这几个基础电路,模电分析就不难了
时间:2026-03-08
遥控器背光照明电路原理详解
时间:2026-03-08
彩灯电路
时间:2026-03-05
电动机单线远程正反转控制电路图
时间:2026-03-04
三相异步电动机的拆装详讲
时间:2026-03-04
三相异步电动机原理
时间:2026-03-04
USB转232电路图
时间:2026-03-04
三相异步电动机的七种调速方式
时间:2026-03-04
转角测量电路
时间:2026-03-05
经典的正弦波发生电路
时间:2026-03-05
电风扇红外遥控器2
时间:2026-03-04
电度表的工作原理
时间:2026-03-04