三极管,全称应为半导体三极管,也称双极型晶体管、晶体三极管,是一种控制电流的半导体器件其作用是把微弱信号放大成幅度值较大的电信号, 也用作无触点开关。晶体三极管,是半导体基本元器件之一,具有电流放大作用,是电子电路的核心元件。三极管是在一块半导体基片上制作两个相距很近的PN结,两个PN结把整块半导体分成三部分,中间部分是基区,两侧部分是发射区和集电区,排列方式有PNP和NPN两种。
三极管基本释义
什么是三极管(也称晶体管)在中文含义里面只是对三个引脚的放大器件的统称,我们常说的三极管,可能是 如图所示的几种器件。
可以看到,虽然都叫三极管,其实在英文里面的说法是千差万别的,三极管这个词汇其实也是中文特有的一个象形意义上的的词汇。
电子三极管 Triode 这个是英汉字典里面“三极管”这个词汇的唯一英文翻译,这是和电子三极管最早出现有关系的,所以先入为主,也是真正意义上的三极管这个词最初所指的物品。其余的那些被中文里叫做三极管的东西,实际翻译的时候是绝对不可以翻译成Triode的,否则就麻烦大咯,严谨地说,在英文里面根本就没有三个脚的管子这样一个词汇!
电子三极管 Triode (俗称电子管的一种)
双极型晶体管 BJT (Bipolar Junction Transistor)
J型场效应管 Junction gate FET(Field Effect Transistor)
金属氧化物半导体场效应晶体管 MOS FET ( Metal Oxide Semi-Conductor Field Effect Transistor)英文全称
V型槽场效应管 VMOS (Vertical Metal Oxide Semiconductor )
注:这三者看上去都是场效应管,其实金属氧化物半导体场效应晶体管 、V型槽沟道场效应管 是 单极(Unipolar)结构的,是和 双极(Bipolar)是对应的,所以也可以统称为单极晶体管(Unipolar Junction Transistor)
其中J型场效应管是非绝缘型场效应管,MOS FET 和VMOS都是绝缘型的场效应管
VMOS是在 MOS的基础上改进的一种大电流,高放大倍数(跨道)新型功率晶体管,区别就是使用了V型槽,使MOS管的放大系数和工作电流大幅提升,但是同时也大幅增加了MOS的输入电容,是MOS管的一种大功率改进型产品,但是结构上已经与传统的MOS发生了巨大的差异。VMOS只有增强型的而没有MOS所特有的耗尽型的MOS管
三极管的三种状态也叫三个工作区域,即:截止区、放大区和饱和区。
(1)、截止区:三极管工作在截止状态,当发射结电压Ube小于0.6—0.7V的导通电压,发射结没有导通集电结处于反向偏置,没有放大作用。
(2)、放大区:三极管的发射极加正向电压,集电极加反向电压导通后,Ib控制Ic,Ic与Ib近似于线性关系,在基极加上一个小信号电流,引起集电极大的信号电流输出。
(3)、饱和区:当三极管的集电结电流IC增大到一定程度时,再增大Ib,Ic也不会增大,超出了放大区,进入了饱和区。饱和时,Ic最大,集电极和发射之间的内阻最小,电压Uce只有0.1V~0.3V,Uce《Ube,发射结和集电结均处于正向电压。三极管没有放大作用,集电极和发射极相当于短路,常 与截止配合于开关电路。
很多初学者都会认为三极管是两个 PN 结的简单凑合,如下图:

这种想法是错误的,两个二极管的组合不能形成一个三极管,我们以 NPN 型三极管为例,如下图:

两个 PN 结共用了一个 P 区(也称基区),基区做得极薄,只有几微米到几十微米,正是靠着它把两个 PN 结有机地结合成一个不可分割的整体,它们之间存在着相互联系和相互影响,使三极管完全不同于两个单独的 PN 结的特性。三极管在外加电压的作用下,形成基极电流、集电极电流和发射极电流,成为电流放大器件。
三极管的电流放大作用与其物理结构有关,三极管内部进行的物理过程是十分复杂的,初学者暂时不必去深入探讨。从应用的角度来讲,可以把三极管看作是一个电流分配器。一个三极管制成后,它的三个电流之间的比例关系就大体上确定了,如下图所示:

β 和 α 称为三极管的电流分配系数,其中 β 值大家比较熟悉,都管它叫电流放大系数。三个电流中,有一个电流发生变化,另外两个电流也会随着按比例地变化。例如,基极电流的变化量 ΔI b = 10 μA , β = 50 ,根据 ΔI c = βΔI b 的关系式,集电极电流的变化量 ΔI c = 50×10 = 500μA ,实现了电流放大。
三极管自身并不能把小电流变成大电流,它仅仅起着一种控制作用,控制着电路里的电源,按确定的比例向三极管提供 I b 、 I c 和 I e 这三个电流。为了容易理解,我们还是用水流比喻电流,如下图所示:

这是粗、细两根水管,粗的管子内装有闸门,这个闸门是由细的管子中的水量控制着它的开启程度。如果细管子中没有水流,粗管子中的闸门就会关闭。注入细管子中的水量越大,闸门就开得越大,相应地流过粗管子的水就越多,这就体现出“以小控制大,以弱控制强”的道理。由图可见,细管子的水与粗管子的水在下端汇合在一根管子中。
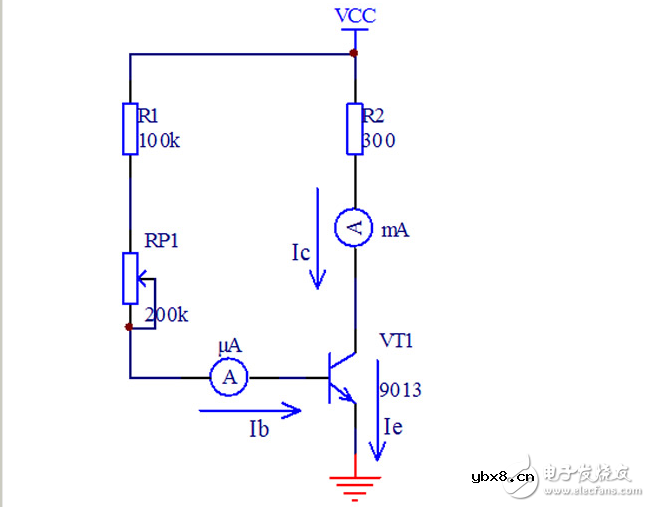
三极管的基极 b 、集电极 c 和发射极 e 就对应着图中的细管、粗管和粗细交汇的管子。如下图所示:

若给三极管外加一定的电压,就会产生电流 I b 、 I c 和 I e 。调节电位器 RP 改变基极电流 I b , I c 也随之变化。由于 I c = βI b ,所以很小的 I b 控制着比它大 β 倍的 I c 。 I c 不是由三极管产生的,是由电源 V CC 在 I b 的控制下提供的,所以说三极管起着能量转换作用。
教材书上都说:
发射极正偏集电极反偏,三极管处于放大状态;
发射极正偏集电极正偏工作在饱和区;
发射极反偏集电极反偏工作在截止区;
发射极反偏集电极正偏工作在反向放大状态。
按老师的方法是:先假设是在饱和区,在计算C E两端的电压,以0.3伏作为饱和区放大区的判断标准(小于则为饱和模式,大于则为放大模式);当c e间电压为无穷大时即为截止区!
三极管的三种状态也叫三个工作区域,即:截止区、放大区和饱和区。
主要是根据两个pn结的偏置条件来决定:
发射结正偏,集电结反偏——放大状态;
发射结正偏,集电结也正偏——饱和状态;
发射结反偏,集电结也反偏——截止状态。
这些状态之间的转换,可以通过输入电压或者相应的输入电流来控制,例如:在放大状态时,随着输入电流的增大,当输出电流在负载电阻上的压降等于电源电压时,则电源电压就完全降落在负载电阻上,于是集电结就变成为0偏压,并进而变为正偏压——即由放大状态转变为饱和状态。当输入电压反偏时,则发射结和集电结都成为了反偏,没有电流通过,即为截止状态。
正偏与反偏的区别:对于NPN晶体管,当发射极接电源正极、基极接负极时,则发射结是正偏,反之为反偏;当集电极接电源负极、基极(或发射极)接正极时,则集电结反偏,反之为正偏。总之,当p型半导体一边接正极、n型半导体一边接负极时,则为正偏,反之为反偏。
冷门知识:三极管也有特殊用法
时间:2026-03-07
晶体三极管放大电路的非线形失真及其解决办...
时间:2026-03-07
从一种新的切入角度来看三极管工作原理
时间:2026-03-07
三极管常见分类简介
时间:2026-03-07
你真的很懂三极管吗?
时间:2026-03-07
一文读懂三极管的符号、分类及如何判断极性
时间:2026-03-07
授人以鱼不如授人以渔,这些三极管放大电路...
时间:2026-03-07
放大电路的三种组态的识别与比较,放大电路...
时间:2026-03-07
三极管工作原理介绍,NPN和PNP型三极管的原...
时间:2026-03-07
8050开关继电器电路图,8050三极管开关电路...
时间:2026-03-07
玻璃釉电容器的结构与特点
时间:2026-03-05
电容器入门教程
时间:2026-03-05
关于STM32WL LSE 添加反馈电阻后无法起振的...
时间:2026-03-05
暑期买元器件下单立减还送华为P30pro
时间:2026-03-05
电阻的标称阻值和允许偏差
时间:2026-03-05
使用过滤器电容器和诱导器来抑制受辐射的EM...
时间:2026-03-05
LED固晶机龙头直面“寒冬”
时间:2026-03-05
浅谈高压贴片电容分类与性能参数
时间:2026-03-05
聚四氟乙烯电容器的结构与特点
时间:2026-03-05
漆膜电容器的结构与特点
时间:2026-03-05