加有引导二极管的多谐振荡器电路图
电路图基础2026-03-06
加有引导二极管的多谐振荡器电路图
简化的555内部电路图
电路图基础2026-03-06
简化的555内部电路图
渐亮延时灯电路原理
电路图基础2026-03-06
渐亮延时灯电路原理
经络治疗仪电路图
电路图基础2026-03-06
经络治疗仪电路图
开机延时输出低电平电路图
电路图基础2026-03-06
开机延时输出低电平电路图
开机延时输出高电平电路图
电路图基础2026-03-06
开机延时输出高电平电路图
空气湿度测量电路原理图
电路图基础2026-03-06
空气湿度测量电路原理图
脉冲触发式单稳态电路图
电路图基础2026-03-06
脉冲触发式单稳态电路图
双极性直流电压变换电路图
电路图基础2026-03-06
双极性直流电压变换电路图
双路输出负脉冲的单稳态电路图
电路图基础2026-03-06
双路输出负脉冲的单稳态电路图
双路输出的单稳态电路图
电路图基础2026-03-06
双路输出的单稳态电路图
摇滚彩灯电路图
电路图基础2026-03-06
摇滚彩灯电路图
有两路输出的多谐振荡器电路图
电路图基础2026-03-06
有两路输出的多谐振荡器电路图
占空比可调频率不变的多谐振荡器电路图
电路图基础2026-03-06
占空比可调频率不变的多谐振荡器电路图
直流—负压变换电路图
电路图基础2026-03-06
直流—负压变换电路图
直流—直流升压变换电路图
电路图基础2026-03-06
直流—直流升压变换电路图
用万用表检查PT100温度传感器的好坏
时间:2026-03-16
pt100温度传感器阻值,pt100温度与阻值对照...
时间:2026-03-16
PT100温度传感器测温电路,热电阻Pt100测温...
时间:2026-03-16
PT100温度传感器与热电偶探头故障原因全面解...
时间:2026-03-16
pt100热电阻有必要屏蔽线吗?
时间:2026-03-16
Pt100热电阻测温特性实验教程
时间:2026-03-16
pt100对照表,PT100铂热电阻温度与电阻值对...
时间:2026-03-16
pt100温度传感器型号,pt100温度传感器价格
时间:2026-03-16
pt100温度传感器质量好,如何选择PT100温度...
时间:2026-03-16
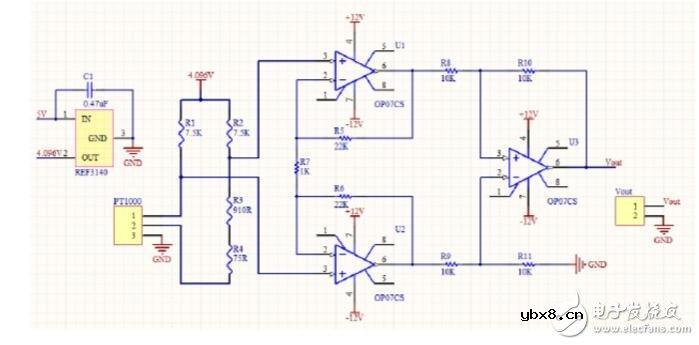
PT1000温度测量,PT1000温度检测和控制
时间:2026-03-16
三相异步电动机的拆装详讲
时间:2026-03-04
彩灯电路
时间:2026-03-05
基于逻辑门的构成解释如何完成任意逻辑的管...
时间:2026-03-08
三相异步电动机原理
时间:2026-03-04
电动机单线远程正反转控制电路图
时间:2026-03-04
NE555的有趣电路设计分享
时间:2026-03-08
转角测量电路
时间:2026-03-05
经典的正弦波发生电路
时间:2026-03-05
光耦在电子电路中作用、关键参数详解
时间:2026-03-08
从0学电路,万用表演示测量三极管方法
时间:2026-03-08