一台康佳LC32ES62电视,二次开机后有声音,背光亮,黑屏(能隐约看到非常暗淡的光栅)。 分析检修:该机配用奇美液晶屏,型号是V315B3-L04。由于开/关机与伴音正常,故怀疑逻辑板有问题。拆开逻辑板上的屏蔽盖后检查,发现逻辑板(型号是V315B3-C04)上的保险管FP1开路,贴片场效应管QP2表面烧焦,如图1所示。
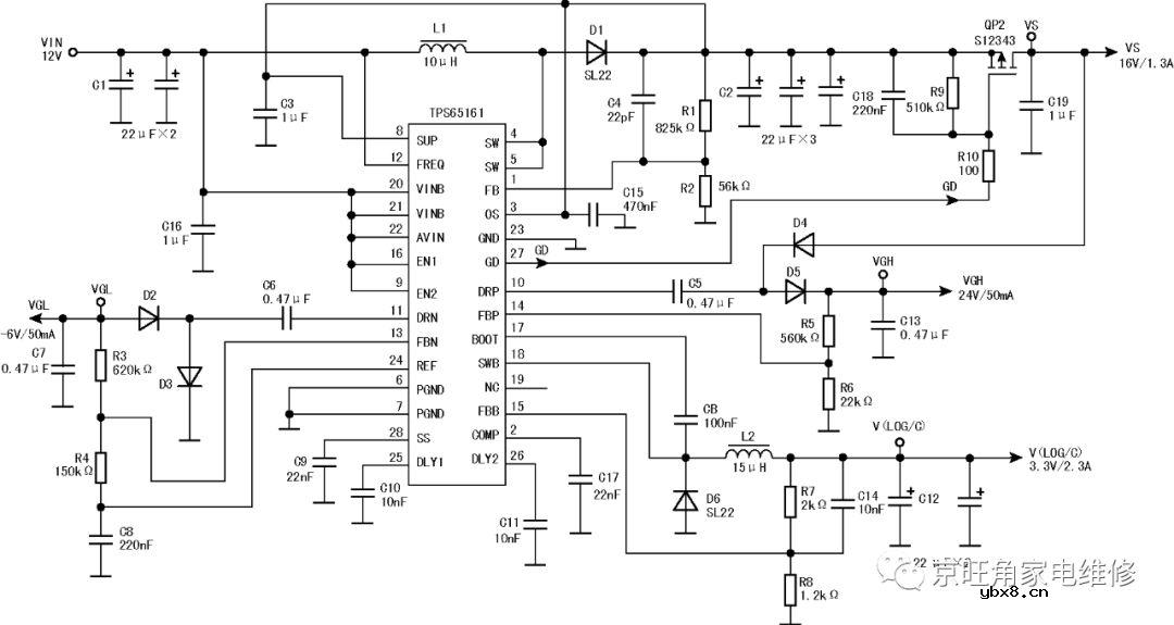
拆下QP2后顺着线路检查,发现QP2中间那只引脚(S极)与测试点VAAP相连。用万用表测得VAAP端对地电阻为0Ω,即该端对地短路。断开逻辑板与液晶面板的排线后测量不再短路,看来短路点在液晶面板所连的行列驱动电路中。拆下液晶屏的金属边框后,检查行列驱动板,未发现异常,这时连接好逻辑板再测VAAP端对地电阻仍不短路,这是什么原因呢? 仔细观察后发现,与液晶面板相连的驱动板略有拱起现象,其上面的贴片元件刚好与金属边框接触,造成VAAP端对地短路,从而击穿QP2。在边框的该位置处贴上绝缘胶带与薄塑料片,确保屏驱动板上的元件不直接接触金属壳。 查看该型逻辑板的相关电路,发现QP2是一只P沟道场效应管,起开/关控制作用,如图2所示。图标QP2的型号是S12343,实物标注的型号是A3SV。从电路分析,QP2的耐压VDS与最大电流ID分别选用30V、2A即可,于是从一块废旧电脑主板上拆下一只A31B型P沟道场效应管换上,开机图声正常。
|
相关热词:#液晶维修
电场激活原位掺杂平面光伏型胶体量子点红外...
时间:2026-03-09
什么是硅片或者晶圆?一文了解半导体硅晶圆
时间:2026-03-09
集成电路的几纳米代表了什么?
时间:2026-03-09
金刚石基GaN问世 化合物半导体行业进入第三...
时间:2026-03-09
实用模拟电路小常识浅析
时间:2026-03-09
寄存器是什么?怎么操作寄存器点亮LED灯?
时间:2026-03-09
一文详解MOS管驱动电路拓扑的设计
时间:2026-03-09
汽车芯片业应汲取的教训
时间:2026-03-09
半导体光刻工艺 光刻—半导体电路的绘制
时间:2026-03-09
电阻的原理和作用 电阻色环识别图 电路中电...
时间:2026-03-09
豆浆机更换电机全过程
时间:2026-03-09
电信 IPTV 常见故障排除方法与检修实例 (三...
时间:2026-03-08
三相电的相序 怎样才能分辨ABC
时间:2026-03-09
分享一下解决TV远程各种问题的工具方法,你...
时间:2026-03-09
格兰仕G90F25CN3LV-Q6(GO)变频 微波炉,按启...
时间:2026-03-09
九阳电压力锅维修过程
时间:2026-03-09
《洗衣机维修从入门到精通》电子书PPT之三
时间:2026-03-09
安装师傅却说:他只是帮忙的,并表示这个线...
时间:2026-03-09
电气电工专业就业前景,如果再给你一次机会...
时间:2026-03-09
电工师傅说,“干的农民工搬砖的活儿,挣的...
时间:2026-03-09