当前位置:首页 > 电子元件 > 正文

彻底了解MOS管,我们应从两点入手

来源:网络  发布者:电工基础  发布时间:2026-03-09 14:07
❤MOS管即场效应管(MOSFET),属于压控型,是一种应用非常广泛的功率型开关元件,在开关电源、逆变器、直流电机驱动器等设备中很常见,是电力电子的核心元件。

❤MOS管即场效应管(MOSFET),属于压控型,是一种应用非常广泛的功率型开关元件,在开关电源逆变器、直流电机驱动器等设备中很常见,是电力电子的核心元件。

❤MOS管有N沟道和P沟道之分,N沟道相当于NPN的三极管;P沟道相当于PNP的三极管。实际设计及应用中,N沟道MOS管占绝大多数,所以下面以N沟道MOS管为例进行讲解(如图1中Q3,栅极-G;漏极-D;源极-S)。

❤MOS管的使用通常可以分为两种情形:

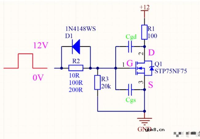
①参与普通的逻辑控制,和三极管一样作为开关管使用,电流可达数安培,如图1为MOS管驱动直流电机电路。R6下拉电阻是必须的(取值一般10--20k),原理和NPN三极管下拉电阻一样。

此类应用的MOS管Vgs电压大于门槛电压4.5V(又叫平台电压)即可正常使用。小功率的逻辑控制本人还是选择使用三极管。

彻底了解MOS管,我们应从两点入手

图1:逻辑控制MOS管

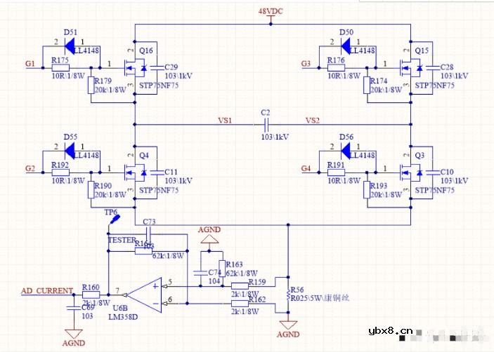
②参与PWM控制,桥式驱动电路以及开关电源电路等应用广泛。

如图2为有刷直流电机桥式驱动电路,G1、G2、G3、G4为推挽PWM控制,VS1、VS2接电机,可实现大功率直流电机调速,正反转控制。此类应用的MOS管Vgs电压大于10V,通常使用12V(为保证导通深度,PWM的幅值为12V)。且G极的电阻必须是小电阻通常取4.7--100Ω,与电阻并联一个反向二极管,目的是保证MOS管的关断速度比导通速度快,防止上桥与下桥直通短路。

彻底了解MOS管,我们应从两点入手

图2:有刷直流电机桥式驱动电路

❤彻底了解MOS管,我们应从以下两点入手:

①什么是米勒效应,米勒效应下为什么会有Vgs平台电压;

②MOS管的开关损耗、导通损耗、续流损耗。

如图3所示,G极与D极存在极间电容Cgd,G极与S极存在极间电容Cgs,当G极有高电平信号时,电容Cgs充电到门槛电压4.5V时,DS极开始导通,D极电平下降趋近于0V,此过程电容Cgd开始充电,使G极电压在短时间内保持在4.5V,这就是米勒效应。

彻底了解MOS管,我们应从两点入手

图3:米勒效应测试原理图

该门槛电压Vgs就是MOS管的平台电压;该平台电压的在MOS管开通和关断期间都存在,其宽度与G极电阻有直接的关系。

如图4为G极电阻为10Ω时MOS管开通的波形,红色代表Vgs的电压波形,蓝色代表Vds的电压波形。平台电压的宽度很窄(黄色箭头),在平台电压下DS极间是变阻区,Vds很窄(绿色箭头)。

彻底了解MOS管,我们应从两点入手

图4:G极电阻为10Ω,Vgs与Vds波形(开通)

如图5为G极电阻为100Ω时MOS管开通的波形,平台电压的宽度变宽明显(黄色箭头),在平台电压下DS极间是变阻区,Vds变缓(绿色箭头)。

彻底了解MOS管,我们应从两点入手

图5:G极电阻为100Ω,Vgs与Vds波形(开通)

如图6为G极电阻为200Ω时MOS管开通的波形,平台电压的宽度变宽更明显(黄色箭头),在平台电压下DS极间是变阻区,Vds变缓更大(绿色箭头)。

彻底了解MOS管,我们应从两点入手

图6:G极电阻为200Ω,Vgs与Vds波形(开通)

如图7为G极电阻为200Ω时MOS管关断的波形,同样有平台电压的存在。

彻底了解MOS管,我们应从两点入手

图7:Vgs与Vds波形(关断)

❤MOS管的损耗意味着发热,要使MOS管正常工作,必须了解各种损耗。如图8:

开关损耗分为MOS管的开通损耗和关断损耗,G极电阻的大小决定了开通和关断的速度,该电阻越大开关损耗越大;

导通损耗取决于DS极间导通后的等效电阻Rds(on),该电阻越大导通损耗越大;

续流损耗指的是S极到D极间的正向二极管的损耗,该损耗通常不考虑(本文略)。

彻底了解MOS管,我们应从两点入手

图8:MOS管的主要损耗

❤如图9,对MOS管的选型,主要参数都会在前面直接给出(红框内),DS极耐压(Vdss)通常选择工作电压的1.5--2倍;漏极电流(Id)通常选择工作电流的5--10倍;Rds(on)尽量越小越好。另外G极的Vgs电压范围是±20V以内,几乎所有的MOS管都如此。

彻底了解MOS管,我们应从两点入手

图9:MOS管参数

所以,MOS管的开关损耗跟设计有直接的关系,缩短导通和关断时间可有效降低开关损耗;最后,驱动MOS管的推挽电路很多都已集成在驱动芯片内部,输出能力很强,通常电流可达1A。



审核编辑:刘清