今天是 TIP122,主要是以下几个方面:
1、TIP122 是什么管?
2、TIP122 三极管引脚图
3、TIP122 CAD模型
4、TIP122 参数
5、TIP122工作原理
6、TIP122 选型替换
7、TIP122 如何使用
8、TIP122 的优缺点
一、TIP122 是什么管?
TIP122 是一个达林顿对 NPN 晶体管,由一对达林顿晶体管组成,它的工作原理类似于普通的 NPN 晶体管。
TIP122 以1000 的高电流增益而闻名,它在集电极使用非常高的电流,即 5 A。
由于 TIP122 具有较高的电流增益和大的集电极电流(IC),经常用于使用高电流的负载以及需要高放大率的此类电路。
TIP122 在基极和发射极之间仅消耗 5 V 的电压。
二、TIP122 三极管引脚图
TIP122三极管(晶体管)引脚图包括三个引脚,下面将介绍每个引脚及功能。

TIP122 三极管引脚图

TIP122 引脚图
三、TIP122 CAD模型
1、TIP122 电路符号图

TIP122 电路符号图
2、TIP122 尺寸图

TIP122 尺寸图
3、TIP122 3D 模型图
TIP122 3D 模型图
四、TIP122 参数
封装:TO-220
晶体管类型:NPN 中功率达林顿晶体管
高直流电流增益 ( hFE):1000
连续集电极电流 (IC) :5A
集电极-发射极电压 (VCE) :60V
集电极-基极电压 (VCB) :60V
发射极基极电压 (VBE):5V
基极电流(IB):120mA
集电极耗散 (Pc):65 W
峰值负载电流:8A
持续负载电流 :5A
存储和工作温度:-65 至 +150 ℃

TIP122 参数
五、TIP122 工作原理 (内部原理图)
TIP122晶体管的内部电路清楚地显示了内部的达林顿对。
如下图所示,TIP122 TO-220 封装有两个晶体管,第一个晶体管的发射极连接到第二个晶体管的基极,两个晶体管的集电极耦合形成达林顿对,这提高了晶体管的电流增益和电流额定值。

TIP122 工作原理图
六、TIP122 选型替换
1、TIP122 等效型号
TIP132、TIP102、NTE261、NTE263、2N6045、2N6045G、2SD2495、BDT65B、2N6532、BDT63B、BDW43、TIP142T
部分晶体管的管脚配置可能与 TIP122 不同,更换电路前请检查管脚配置。
2、TIP122 互补型号
TIP127
3、TIP122 同类型
NPN:TIP120、TIP121、TIP122
PNP:TIP125、TIP126、TIP127
4、TIP122替代 NPN 晶体管
BC547、BC548、BC549、BC636、BC639、2N2369、2N3055、2N3904、2N3906、2SC5200
七、TIP122 如何使用
1、TIP122 工作原理模拟电路图
虽然 TIP122 具有高集电极电流和电流增益,但它的控制相当简单,因为它的发射极-基极电压 (VBE) 仅为 5V,基极电流仅为 120mA。在下面的电路中,TIP122 用于控制 48V 电机,其连续电流约为 3A。
TIP122 晶体管的持续集电极电流为 5A,负载仅消耗 3A,最大基极电流约为 120mA,但我使用了 100ohm 的高电阻值将其限制为 42mA。如果你的集电极电流要求较低,你甚至可以使用 1K 电阻。
TIP122 晶体管的峰值(脉冲)电流为 8A,因此请确保你的电机消耗的电流不超过此值。
这只是一个模型电路图,显示了这个晶体管的工作原理,但不能被用作这样的晶体管。因此,类似地,你可以以相同的方式控制负载。

TIP122 工作原理图
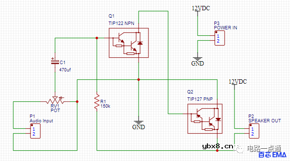
2、TIP122 功放电路图讲解
下图为使用 TIP122 达林顿晶体管来构建音频放大器电路。

TIP122 功放电路图
音频输入取自通用音频转换器,例如麦克风。该输入用作晶体管 Q1 的直流控制信号。
在这里,一个电容(470uF)充当耦合电容,阻挡信号的直流分量,只允许信号的交流分量通过。
晶体管 Q1 放大信号并将其发送到晶体管 Q2 的基极,TIP122 进一步放大输入信号并将其引导至音频输出设备,例如扬声器。
你可以通过简单地调整 10K 预设电位器来调整输出音频信号的强度。
3、TIP122 功放电路元器件清单
下图为 TIP122 达林顿晶体管构建音频放大器电路的元器件清单。

元器件清单图
4、其他应用
可用于切换大电流(高达 5A)负载
可用作中等功率开关
用于需要高放大率的地方
电机速度控制
逆变器和其他整流电路
电源开关
用于智能手机、MP3 播放器
用于现场音乐会、制作和录音
八、TIP122 的优缺点
1、TIP122 达林顿对晶体管的优点
与单个晶体管相比,提供了极高的电流增益。
与包含外部放大器的光电晶体管相比,提供的噪声更低。
提供的输入阻抗非常高。
通过使用几毫安的电流源,设计人员可以驱动更多基于功率的应用。
使用更少的组件来制作电路。
对电流非常敏感。
可以长时间做信号放大。
2、TIP122 达林顿对晶体管的缺点
一旦该晶体管处于饱和区域内,BE 端子之外就会出现电压降。
第一晶体管的漏电流可以通过第二晶体管放大。
达林顿晶体管的整体流出电流更高。
切换速度慢。
由于高饱和电压,它提供了最大的功耗。
有限带宽。
在某些频率下,这种设计可以在负反馈电路中引入相移。
审核编辑:汤梓红
电场激活原位掺杂平面光伏型胶体量子点红外...
时间:2026-03-09
什么是硅片或者晶圆?一文了解半导体硅晶圆
时间:2026-03-09
集成电路的几纳米代表了什么?
时间:2026-03-09
金刚石基GaN问世 化合物半导体行业进入第三...
时间:2026-03-09
实用模拟电路小常识浅析
时间:2026-03-09
寄存器是什么?怎么操作寄存器点亮LED灯?
时间:2026-03-09
一文详解MOS管驱动电路拓扑的设计
时间:2026-03-09
汽车芯片业应汲取的教训
时间:2026-03-09
半导体光刻工艺 光刻—半导体电路的绘制
时间:2026-03-09
电阻的原理和作用 电阻色环识别图 电路中电...
时间:2026-03-09
石英灯电子变压器电路原理
时间:2026-03-06
变压器的常用型号如何标识?变压器的有载如...
时间:2026-03-06
使用过滤器电容器和诱导器来抑制受辐射的EM...
时间:2026-03-05
LED固晶机龙头直面“寒冬”
时间:2026-03-05
玻璃釉电容器的结构与特点
时间:2026-03-05
电容器入门教程
时间:2026-03-05
分析一个工作中常用的带有放大功能的高精度...
时间:2026-03-05
关于STM32WL LSE 添加反馈电阻后无法起振的...
时间:2026-03-05
绝缘电阻表的选用及使用注意事项
时间:2026-03-05
压敏电阻爆裂的原因分析
时间:2026-03-05