实现双电源自动切换电路,其中利用了三个MOS管进行的电路设计。
然而,最近小编看到了另外两种主副电源自动切换的电路设计,觉得很有实用价值,分享给大家。
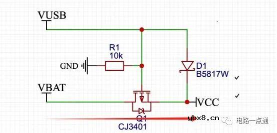
一、我们主要围绕下面这个电路图展开:
VUSB:为外部USB供电
VBAT:为锂电池供电
Q1:PMOS
D1:二极管
电路工作设计:
1、外部电源供电时,锂电池的供电关断
2、外部供电断开时,由锂电池供电

当VUSB进行供电时(5V),PMOS的G端:为5V,此时PMOS不导通,电压经过二极管D1直接到达VCC。如下图:

当VUSB断开后,PMOS的G端的电压(5V)由电阻R1下拉到GND,此时PMOS导通,VCC由VBAT(为锂电池)供电。如下图:

在这里加以说明:在MOS管还未导通之前,S端的电压比G端的要高,因此MOS管会导通,导通以后MOS管的寄生二极管会短路,并不再起作用。
二、0压降实现主副电源自动切换
前面的电路加了D1二极管,是很难实现0压降,因为D1的压降最小也需要0.3V。
我们来看下面这个电路,相较于前面的电路,它利用了MOS管的低导通RDS(on)特性,提高了电路的效率。

这里利用了3个MOS管作为电路设计:
当VIN1(主电源)为3.3V时,Q1的NMOS导通,接着拉低了Q3 PMOS的栅极, Q3 开始导通。
此时Q2 MOS的G-S之间的电压等于Q3 PMOS的导通压降,大概为几十mV。因此Q2 MOS管关闭,VIN2(外部电源)断开,VOUT由VIN1进行供电,此时VOUT=3.3V。

此时电路的静态功耗I1+I2 = 20uA
2.当VIN1(主电源)断开,Q1 NMOS截止,Q2 PMOS的栅极通过R1下拉,Q2导通;Q3 PMOS的栅极通过R2上拉,Q3截止。
此时Q1和Q3截止,VOUT由VIN2供电,为3.3V,“电路的静态功耗I1+I2 = 20uA
”不存在了。
讲到这里我们可以看到,当电路由VIN2(外部电源)供电时,静态功耗“消失了”直接为0。整个电路几乎不存在压降,除非电流很大。
可以得出在这个电路中,外部电源供电是更好的选择。
有个条件:电路中的三个MOS管都应该具备低导通电阻与低压的特性。
不过,也有网友反应,这个电路在主电源下降过程中,可能会存在一些问题:Q3未完全关断而Q2就开始导通,外电源通过Q2、Q3形成通路,阻止了主电源的降低。
审核编辑:汤梓红
相关热词:
基于逻辑门的构成解释如何完成任意逻辑的管...
时间:2026-03-08
有源钳位技术解析
时间:2026-03-08
从0学电路,万用表演示测量三极管方法
时间:2026-03-08
NE555的有趣电路设计分享
时间:2026-03-08
电路系统常用的图形符号
时间:2026-03-08
看下三极管的应用电路
时间:2026-03-08
H桥电机驱动电路解析
时间:2026-03-08
光耦在电子电路中作用、关键参数详解
时间:2026-03-08
理解了这几个基础电路,模电分析就不难了
时间:2026-03-08
遥控器背光照明电路原理详解
时间:2026-03-08
彩灯电路
时间:2026-03-05
电动机单线远程正反转控制电路图
时间:2026-03-04
三相异步电动机的拆装详讲
时间:2026-03-04
三相异步电动机原理
时间:2026-03-04
USB转232电路图
时间:2026-03-04
三相异步电动机的七种调速方式
时间:2026-03-04
转角测量电路
时间:2026-03-05
经典的正弦波发生电路
时间:2026-03-05
电风扇红外遥控器2
时间:2026-03-04
电度表的工作原理
时间:2026-03-04