液面检测方案论述
为了能够准确的完成对不同成分的液体进行分离,准确地检测到液面的位置是否必要的一个环节。只有快速准确地检测到液面的位置这样才能够精确的完成不同成分的也提的分离。在对液面的位置进行检测时,通常有如下三种方法:1.利用传感器完成测定;2.测定电容的大小;3.通过不同溶液的透光度不同来实现液面的检测。下面对上述三种方案进行简单的论述。
方案一是通过传感器来实现液面位置的检测。液体传感器可以对不同成分的液体进行检测,可以将液体的变化体现在电压的变化上。所以一旦传感器检测到液面的位置时,在传感器的输出端就会有一个明显的电压变化,然后通过电压比较器对这个电压信号进行判断就可以实现液面位置的检测。
方案二的主要检测原理是针对不同溶液的导电能力不同,所以当电容式传感器所处的溶液不同时其检测到的电容值不同,当检测到电容值的变化时也就代表检测到液体的液面位置。
方案三的检测原理主要是利用不同成分的液体其对光线的传导能力不同,也就是透光度不同,通过红外发射二极管对液体进行照射,然后在液体的另一端对红外线进行接收,将接收到的红外信号转换成电信号。红外线照射在两种不同液体时,接收端接收到的信号强弱是不同的,这样就导致输出的电压信号不同,这样就可以准确地检测到液面的变化。
上述三种方法中,方案一的主要优点是实现简单、易于维护,成本相较于方案三要高;方案二的检测方法比较复杂,而且实现比较困难;方案三的工作原理与方案一类似,而且成本是三种方案中最低的,但是方案三的最主要缺点是检测中可能存在比较大的干扰,进而导致检测效果不佳。
信号处理部分方案论述:
当前端的检测电路完成了对液面位置的检测后,需要对信号进行处理,同时做出相应的控制动作。在本次设计的液面位置实时检测与分离系统中,有两种处理方式。数字电路和MCU。
第一种是采用数字电路的方式,通过电压比较器对前端检测电路的输出电压信号进行比较判断,然后根据比较器的输出来控制后端的执行电路。
第二种是采用单片机作为系统的检测控制核心,通过单片机的模数转换器对前端检测电路的输出电压进行采集和转换,在单片机内部通过程序算法对液面的位置进行判断,然后通过单片机的IO完成对后续执行电路的控制。
上述两种方案都具有比较显明的优缺点,第一种方案的优点时电路结构简单明确,可靠性高;缺点是,电路设计一次成型后,后续的升级维护较为复杂;而方案二的主要优点是,可以通过修改程序的方式对系统功能进行改进,易于升级和维护;其主要缺点是,采样单片机增加了系统的复杂度,使系统发生故障的风险增加。
方案确定:
通过对液面检测和信号处理部分方案的详细论述,本次设计选择传感器+数字电路的方式作为本次设计的系统结构。系统结构框图如下:

单元电路设计
信号处理电路设计:
信号处理电路的主要作用是对前端采集电路检测到的液面信号进行处理,然后驱动执行电路完成分离操作。本次设计采用电压比较器作为处理电路的核心,通过对前端传感器输出的电压信号进行判断,进而产生控制信号驱动控制电路来完成液体的分离操作。
本次设计选择LM393芯片作为系统的比较器。LM393是双电压比较器集成电路。该比较器芯片的特点如下:
工作电源电压范围宽,单电源、双电源均可工作,单电源:2~36V,双电源:±1~±18V;
消耗电流小,Icc=0.8mA;lm393是什么
输入失调电压小,VIO=±2mV;
共模输入电压范围宽,Vic=0~Vcc-1.5V;
输出与TTL,DTL,MOS,CMOS 等兼容;
输出可以用开路集电极连接“或”门;
采用双列直插8引脚塑料封装(DIP8)和微形的双列8脚塑料封装。
LM393比较器的应用十分简单,只需要少数的外围电路就可以完成比较器的功能。
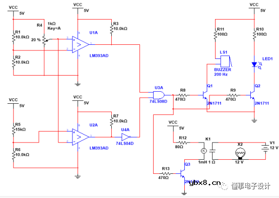
如下图所示为本次设计的信号处理电路。本次设计的信号处理电路采用LM393内部的两个比较器组成双比较器判断电路,当输入电压大于V1时处理电路输出1,当输入电压小于V0时处理电路输出0,(V1>V0)这样就可以形成滞环,防止频繁的对执行单元进行操作。滞环的宽度可以通过调节电阻的阻值来实现。

声光报警电路设计:
如下图所示为声光报警电路。声光报警电路主要是利用信号处理电路的输出来实现声光报警功能。由于信号处理电路的输出信号采用74LS08实现,所以其并不能够直接完成对蜂鸣器和LED指示灯的控制,所以本次设计中采用两个NPN型三级管实现对蜂鸣器和LED的控制,当信号处理电路的输出为高电平也就是检测到液面时,此时NPN三极管由于基极电阻所施加为高电平而导通,进而使蜂鸣器发出报警音,同时LED有电流流过而发光,进而达到声光报警的目的。

液体自动分离电路设计:
如下图所示为液体自动分离电路。液体自动分离电路采用继电器驱动电磁阀的控制方式,一旦信号处理电路检测到液面信号以后就会通过三级管完成对继电器的控制,通过继电器的开通和关断来完成对电磁阀的控制,进而实现液体的分离。

Multisim仿真

如图所示为本次设计的液面检测与分离系统电路,电路的各部分组成,之前章节已经介绍,接下来对仿真过程进行介绍。点击软件上方的运行按钮。

此时仿真已经开始运行,本次设计的仿真电路中采用电位器来模拟传感器,通过调节电位器的输出电压的大小来模拟传感器的输出。

当我们将电位器的滑动条向右侧调节时,此时电位器的输出电压逐渐增大,当电压大于设定的比较电压时,此时可以看到,声光报警器发出报警提示音,同时继电器动作,控制电磁阀完成液面分离操作。当我们将电位器的滑动条向左调节时,此时电位器的输出电压逐渐减小,当小于设定的电压时,报警接触,电磁阀停止工作。


相关热词:#比较器
5v太阳能路灯电路图大全(四款5v太阳能路灯...
时间:2026-03-07
双向可控硅调光电路图大全(四款模拟电路设...
时间:2026-03-07
太阳能路灯电路设计与仿真
时间:2026-03-07
30w太阳能路灯设计方案汇总(六款太阳能路灯...
时间:2026-03-07
ne555调光电路图大全(五款模拟电路设计原理...
时间:2026-03-07
60w太阳能路灯设计方案汇总(四款模拟电路设...
时间:2026-03-07
220v双向可控硅电路图大全(八款模拟电路设...
时间:2026-03-07
单向可控硅光控电路图大全(四款模拟电路设...
时间:2026-03-07
可控硅调压器电路图大全(八款模拟电路设计...
时间:2026-03-07
单向可控硅最筒单电路图大全(四款模拟电路...
时间:2026-03-07
玻璃釉电容器的结构与特点
时间:2026-03-05
电容器入门教程
时间:2026-03-05
关于STM32WL LSE 添加反馈电阻后无法起振的...
时间:2026-03-05
暑期买元器件下单立减还送华为P30pro
时间:2026-03-05
电阻的标称阻值和允许偏差
时间:2026-03-05
使用过滤器电容器和诱导器来抑制受辐射的EM...
时间:2026-03-05
LED固晶机龙头直面“寒冬”
时间:2026-03-05
浅谈高压贴片电容分类与性能参数
时间:2026-03-05
聚四氟乙烯电容器的结构与特点
时间:2026-03-05
漆膜电容器的结构与特点
时间:2026-03-05