优势和特点
24位250kSPS ADC系统
工业信号电平
单电源
应用:
仪器仪表
可编程逻辑控制和分布式控制系统
电子测试和测量
电路功能与优势
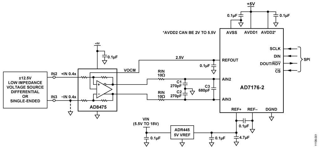
对工业电平信号进行采样时,必须提供快速高分辨率转换信息。通常,当采样速率达到500kSPS时,模数转换器(ADC)的分辨率可为14位至18位。图1所示电路是一款针对工业电平信号采样进行优化的单电源系统,采用一个24位、250 kSPS∑-△型ADC。两个差分通道或四个伪差分通道中的每一个都能够在采样率为50kSPS时提供17.2位的无噪声代码分辨率。

本电路利用内置激光微调电阻的创新型差分放大器实现衰减和电平转换,利用低电源电压的精密ADC可以解决获取 ±5V、±10V和0V至10V的标准工业电平信号并进行数字化处理的问题。本电路可应用于过程控制(PLC/DCS模块)、医疗以及科学多通道仪器和色谱仪。
相关热词:#单电源
浅析串联电路和并联电路中的电流、电压的规...
时间:2026-03-07
串并联电路的特点与识别串并联电路的四种方...
时间:2026-03-07
555定时器的电路结构与功能,由555定时器实...
时间:2026-03-07
由555定时器组成的单稳态触发器
时间:2026-03-07
555定时器解析,555定时器的工作模式及其应...
时间:2026-03-07
集成555时基电路解析,555时基集成电路与NE...
时间:2026-03-07
555内部电路结构与万用表测试555芯片的性能
时间:2026-03-07
MOS管驱动电路的基础总结
时间:2026-03-07
串扰和反射能让信号多不完整
时间:2026-03-07
二次回路电路原理图及讲解(一)——电路天...
时间:2026-03-07
彩灯电路
时间:2026-03-05
三相异步电动机原理
时间:2026-03-04
三相异步电动机的七种调速方式
时间:2026-03-04
转角测量电路
时间:2026-03-05
经典的正弦波发生电路
时间:2026-03-05
电动机单线远程正反转控制电路图
时间:2026-03-04
三相异步电动机的拆装详讲
时间:2026-03-04
USB转232电路图
时间:2026-03-04
电度表的工作原理
时间:2026-03-04
电风扇红外遥控器2
时间:2026-03-04