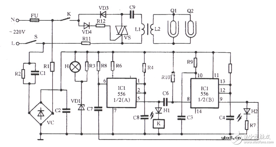
电路如图所示。臭氧发生器是消毒柜中的核心电路,而核心的重要元件是臭氧玻璃管Q1和Q2。它们与双向晶闸管VS、升压变压器T构成臭氧发生电路。当交流电源为负半周时,二极管VD3导通,VD4截止,VS关断,电源对C9充电,并很快充足,充电电流流向为交流电源L端→R11→L1→C9→N端。当电源处于正半周时,VD3截止,VD4导通,VS导通,充足电荷的C9通过L1→VS进行瞬间放电,使L1产生较大的瞬间放电电流,并在L2感应出较高的感生电压。此高压加到Q1、Q2上,使在玻璃管表面的空气电离而产生臭氧。臭氧发生器电路是受IC1控制的,IC1是双时基集成电路NE555,与外围元件组成间歇定时器,使臭氧电路工作一段时间,停歇一段时间。

相关热词:#发生器
浅析串联电路和并联电路中的电流、电压的规...
时间:2026-03-07
串并联电路的特点与识别串并联电路的四种方...
时间:2026-03-07
555定时器的电路结构与功能,由555定时器实...
时间:2026-03-07
由555定时器组成的单稳态触发器
时间:2026-03-07
555定时器解析,555定时器的工作模式及其应...
时间:2026-03-07
集成555时基电路解析,555时基集成电路与NE...
时间:2026-03-07
555内部电路结构与万用表测试555芯片的性能
时间:2026-03-07
MOS管驱动电路的基础总结
时间:2026-03-07
串扰和反射能让信号多不完整
时间:2026-03-07
二次回路电路原理图及讲解(一)——电路天...
时间:2026-03-07
彩灯电路
时间:2026-03-05
三相异步电动机原理
时间:2026-03-04
三相异步电动机的七种调速方式
时间:2026-03-04
转角测量电路
时间:2026-03-05
经典的正弦波发生电路
时间:2026-03-05
电动机单线远程正反转控制电路图
时间:2026-03-04
三相异步电动机的拆装详讲
时间:2026-03-04
USB转232电路图
时间:2026-03-04
电度表的工作原理
时间:2026-03-04
电风扇红外遥控器2
时间:2026-03-04