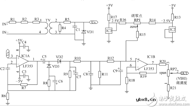
原理分析: 具有调零及满度调整功能的信号处理电路是一个交流电压测量头。IN+、IN-交流电压接线端 (无正负之分);R1、R2、R3串联作限流电阻;TV为电压互感器,VD1为稳压二极管,将输出电压信号Vx箝至在安全范围内。Vx引至运算放大器IC1A的正向输入端,经IC1A、C2~C9、R6~R12、VD2、VD3等处理后,将电压送到IC1B、R18~R21作整形处理,经RP2输出。

IC2、IC3等组成基准电压电路。
调整方法:数字表接通工作电源后,在IN+、IN-端加入0V电压 (无电),调节RP1使数字表头显示000;然后接500V标准值,调整RP2,数字表头显示500V即告合格。
提示:如果采用三个TV组合,则可组成A、B、C三相电压测量头。若TV改作TA(电流互感器)并将R1、R2、R3、R5去掉不用,并将R4作适当调整,则便成了电流测量头。三个电流测量头便可组成数字三相电测表。
相关热词:#信号处理
浅析串联电路和并联电路中的电流、电压的规...
时间:2026-03-07
串并联电路的特点与识别串并联电路的四种方...
时间:2026-03-07
555定时器的电路结构与功能,由555定时器实...
时间:2026-03-07
由555定时器组成的单稳态触发器
时间:2026-03-07
555定时器解析,555定时器的工作模式及其应...
时间:2026-03-07
集成555时基电路解析,555时基集成电路与NE...
时间:2026-03-07
555内部电路结构与万用表测试555芯片的性能
时间:2026-03-07
MOS管驱动电路的基础总结
时间:2026-03-07
串扰和反射能让信号多不完整
时间:2026-03-07
二次回路电路原理图及讲解(一)——电路天...
时间:2026-03-07
彩灯电路
时间:2026-03-05
三相异步电动机原理
时间:2026-03-04
三相异步电动机的七种调速方式
时间:2026-03-04
转角测量电路
时间:2026-03-05
经典的正弦波发生电路
时间:2026-03-05
电动机单线远程正反转控制电路图
时间:2026-03-04
三相异步电动机的拆装详讲
时间:2026-03-04
USB转232电路图
时间:2026-03-04
电度表的工作原理
时间:2026-03-04
电风扇红外遥控器2
时间:2026-03-04