MBRF3040CT肖特基二极管40V电压产品参数介绍
时间:2026-03-07
光电二极管的工作机理、类型以及材料
时间:2026-03-07
采用ATmega16的里程表检测仪电路设计 — 电...
时间:2026-03-07
基于CC2530的无线路灯节能智能监控系电路设...
时间:2026-03-07
基于GSM的超远程水泵控制系统电路设计
时间:2026-03-07
门禁系统智能视频监控电路设计
时间:2026-03-07
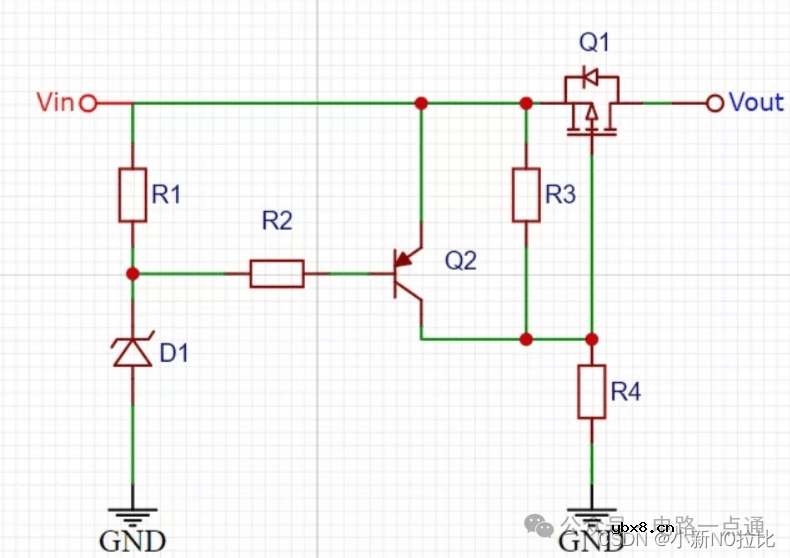
过压保护电路的多种设计方案
时间:2026-03-07
MSP430单片机通用系统复位与隔离电路设计
时间:2026-03-07
智能视频监控电路设计图集锦 —电路图天天读...
时间:2026-03-07
超结MOSFET体二极管性能优化
时间:2026-03-07
什么是追踪缓存/转接卡?
时间:2026-03-06
瞬间抑制二极管(TVS)/瞬间抑制二极管(TVS)是...
时间:2026-03-04
什么是EPIC
时间:2026-03-06
什么是联合并行处理二级缓存?
时间:2026-03-06
什么是Speculative execution/SQRT?
时间:2026-03-06
什么是霍尔传感器
时间:2026-03-05
双向二极管起什么作用?
时间:2026-03-04
半导体材料的主要种类有哪些?
时间:2026-03-04
高级封装,高级封装是什么意思
时间:2026-03-04
数字比较器,数字比较器是什么意思
时间:2026-03-04