本文将一个集成电路 (IC) 设计配置项目描述为具有动态过流检测功能的集成智能锁电机驱动器,可适应不同的电源电压和负载。
目前,大多数智能锁使用电池供电。电池寿命通常约为六 (6) 个月,最长可达一年。这段时间的长短取决于所使用的无线技术(Wi-Fi、蓝牙、ZigBee)以及门锁和解锁的频率。
正如设计示例中所部署的,电机由四节 AA 电池供电。
智能锁制造商使用不同的机制来检测门闩打开或关闭的完成:限位开关、固定在轴上的加速度计、霍尔传感器和设置在齿轮上的磁铁等。它们都需要相关的外部组件以及电机驱动器我知道了。
锁舌位置检测方案之一是测量电机电流,并在锁舌锁定时关闭电机,同时电机电流增加到定义的阈值(见图 1)。这种方法不需要额外的组件。然而,门槛必须相对于特定的电源电压来确定,通常是充满电的电池。

该设计的一项改进是测量每个电机的均方根 (RMS) 电流并设置不同的电流水平以补偿对比电池电压(见图 2)。本文介绍了如何 为这种设计方法配置 高电压 GreenPAK™ IC。

建设运营原则
一、操作原理
设计的行为分为三个部分,如图 3 所示:
电机堵转检查:如果电机启动100ms后电机电流过高,驱动器关闭机构,测量电机电流。
电流电平设置:电流 CMP Vref 取决于电机电流(设置为高于测量值)。
过流等待:如果在此期间电机电流高于所选值,则电机将关闭。

2. HV GreenPAK 设计

当前 CMP 的 RegFile 用于测量电机电流。有 16 个值,它们从高到低切换(见图 5)。

250 ms 后,寄存器文件切换两个值以设置新的电流水平,如图 6 所示。当电机电流增加到这个新的电流水平时,该机制将关闭(见图 7)。


对于不同的电源电压和负载,电机电流会有所不同。对于更高的电机电流,“电机关闭水平”将变得更高。
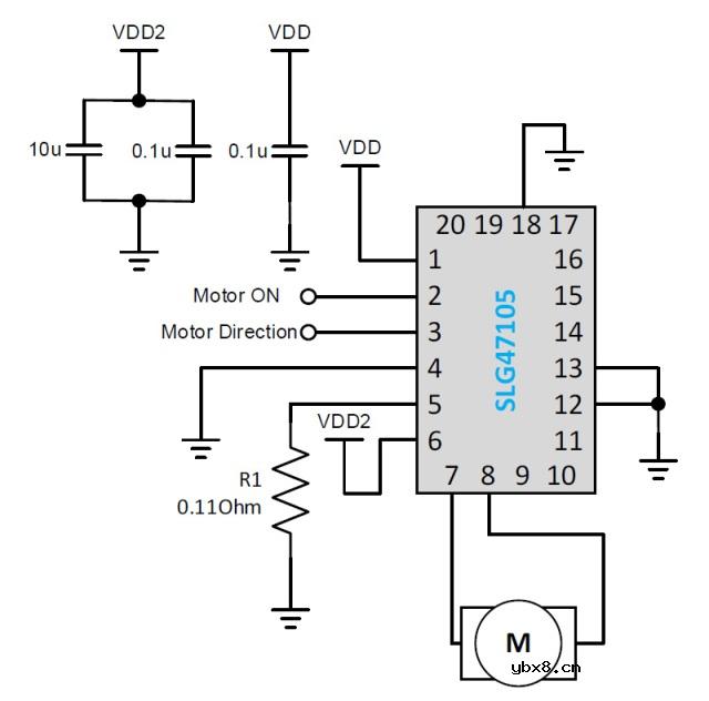
应用电路

PIN#2 电机开启——上升沿开启电机。
PIN#3 Motor Direction – 电机方向旋转:HIGH – 正向旋转,LOW – 反向旋转。
VDD 范围:2.3 V – 5.5 V。
VDD2 范围:3.6 V – 6.0 V。
电机测试

电源电压为 6.0 V 时,电机启动电流约为 2 A,200 mS 后降低至标称值,具体取决于电源电压(见图 9-12)。




设计操作波形
普通手术
电源:6.0 V。
电机 RMS 电流:170 mA。
电机关闭电流:620 mA。

电源:3.6V。
电机 RMS 电流:127 mA。
电机关闭电流:460 mA。

电源:3.0V。
电机 RMS 电流:310 mA。
电机关闭电流:670 mA。

启动时电机堵转
电机失速检测时间为 100 毫秒。如果在启动后 100 毫秒内电机电流较高,则发动机自动关闭。

结论
本文说明了一个使用高压 GreenPAK 的具体示例。它描述了针对特定电机和电池组的集成电路定制。这是一个非常灵活的电机控制解决方案,使用可配置的内部逻辑,支持设计人员的偏好。电机驱动器在 GreenPAK 中的集成意味着整个电路适合于一个很小的物理空间。
当电机电流或电源电压发生变化时,设计人员可以定制电路。GreenPAK 还允许设计恒流和稳定电压的电机驱动器,具有嵌入式保护功能,如过流、欠压、过热等。
审核编辑:刘清
ss34二极管中文资料及参数
时间:2026-03-07
变容二极管型号及参数大全
时间:2026-03-07
变容二极管如何测量及测量方法
时间:2026-03-07
ss34二极管可用什么来代替
时间:2026-03-07
红外发射二极管的极性及好坏的检测方法
时间:2026-03-07
开关二极管的工作原理_开关二极管怎么开关法
时间:2026-03-07
稳压二极管与普通二极管如何区分_区别是什么
时间:2026-03-07
开关二极管、整流二极管与稳压二极管对比
时间:2026-03-07
什么是限幅电路_二极管的限幅电路分析
时间:2026-03-07
一文了解二极管的特性关系
时间:2026-03-07
什么是追踪缓存/转接卡?
时间:2026-03-06
瞬间抑制二极管(TVS)/瞬间抑制二极管(TVS)是...
时间:2026-03-04
什么是EPIC
时间:2026-03-06
什么是联合并行处理二级缓存?
时间:2026-03-06
什么是Speculative execution/SQRT?
时间:2026-03-06
什么是霍尔传感器
时间:2026-03-05
双向二极管起什么作用?
时间:2026-03-04
半导体材料的主要种类有哪些?
时间:2026-03-04
高级封装,高级封装是什么意思
时间:2026-03-04
数字比较器,数字比较器是什么意思
时间:2026-03-04