为了满足人们对汽车性能和功能的更高要求,制造商争相在汽车设计中运用先进电子控制技术。随着汽车内部信息交换量的急剧增加,采用多路传输方式的车载串行网络系统应运而生。目前,CAN(控制器区域网络)协议已成为车载网络(IVN)协议的标准。除了CAN网络,业界还开发了针对低成本应用的汽车串行协议LIN(本地互连网络)总线,以支持车内分层式网络。
作为具备丰富汽车专业知识的领先汽车半导体解决方案供应商,安森美半导体广泛的汽车元器件组合为车载网络提供了各种优化解决方案,包括独立的LIN收发器、独立的CAN收发器、系统级芯片,以及FlexRayTM 收发器等,为汽车制造商提高汽车电子系统的性能提供了多种选择。
车载网络的优势
随着汽车技术的发展以及电子技术和控制技术在汽车上的大量应用,汽车中的电子控制模块越来越多,已由原来的几个发展到现在的几十个,传统的数据传输方式已不能满足模块之间数据传输的要求。在汽车控制系统中日渐普及的CAN有助于高速传输汽车控制系统的数据,并使汽车控制系统的设计更为简单。
目前,CAN协议及其网络系统已被全球汽车厂商普遍采用。CAN协议明确定义了数据链路层和物理层的内容。CAN具有十分优越的特点,可实现性能、功耗及电子控制单元(ECU)成本的优化,有利于实现车身控制模块、车内温度控制、座椅控制、电动助力转向(EPS)、自适应照明、雨量/光强传感器、泊车辅助及传输模块等广泛的车载应用。
LIN则是一种低成本的串行通信网络,用来实现汽车中的分布式电子系统控制。LIN的目标是为现有汽车网络(例如CAN总线)提供辅助功能,因此LIN总线是一种辅助的总线网络。在不需要CAN总线的带宽及多功能的场合(如智能传感器和制动装置之间的通信)使用LIN总线可以大大节省成本。
安森美半导体的车载网络解决方案
目前,汽车制造商都在利用行业标准的接口连接分布式系统。安森美半导体提供了一系列创新的车载网络产品组合,包括CAN、LIN和FlexRay收发器,这些产品均获得了AEC和TS16949认证。该公司还提供集成了稳压器、驱动器、收发器和监控功能等其他电路的系统级芯片。图1是LIN和CAN总线连接的典型系统划分及安森美半导体的典型器件。

图1:LIN和CAN总线连接的典型系统划分
1. 独立的CAN收发器
最新一代的CAN收发器可实现业界领先的静电放电(ESD)和抗电磁干扰(EMI)能力。安森美半导体的这类器件采用了经过验证的创新I3T技术,能够提供非常坚固耐用的高品质元件,测得的故障率为十亿分之几(ppb)。
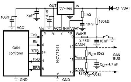
安森美半导体的NCV7341是一款CAN收发器,可作为CAN协议控制器和物理总线间的接口,用于12 V和24 V系统。NCV7341为总线提供差分传输功能,具有很好EMI能力的高共模范围差分接收器可为CAN控制器提供强大的差分接收能力。当移除电源后,NCV7341具有理想的无源特性,完全符合ISO11898标准,速率高达1 Mb。如果使用分裂终端(Split Termination)电压源,其VSPLIT(分裂终端电压)引脚可稳定闲置总线电平,进一步改善电磁辐射(EME)性能。该器件的总线拓扑功能最多可连接110个节点,数字接口独立的VIO(输入输出电压)电源有助于不同电源供电的CAN控制器和微控制器(MCU)的通信,因此广泛用于汽车和工业网络。此外,针对汽车环境瞬态保护的总线引脚、VSPLIT引脚短路保护及热保护使该器件成为了汽车应用的理想选择。图2是采用NCV7341的5V CAN控制器应用的电路图。

图2:采用NCV7341的5V CAN控制器应用电路图
利用“去表法”物理电路图的等效电路图转换
时间:2026-03-07
电铃电路图解题思路分析
时间:2026-03-07
并联电阻电功率的解题思路
时间:2026-03-07
初中物理的学习方法指导
时间:2026-03-07
灯泡并联电路及接线图
时间:2026-03-07
并联电路实物连接图
时间:2026-03-07
并联电阻电路分析
时间:2026-03-07
串并联电路的标准画法
时间:2026-03-07
物理电路图的简化电路讲解
时间:2026-03-07
物理电路图中的滑动变阻器变化
时间:2026-03-07
什么是追踪缓存/转接卡?
时间:2026-03-06
瞬间抑制二极管(TVS)/瞬间抑制二极管(TVS)是...
时间:2026-03-04
什么是EPIC
时间:2026-03-06
什么是联合并行处理二级缓存?
时间:2026-03-06
什么是Speculative execution/SQRT?
时间:2026-03-06
什么是霍尔传感器
时间:2026-03-05
双向二极管起什么作用?
时间:2026-03-04
半导体材料的主要种类有哪些?
时间:2026-03-04
高级封装,高级封装是什么意思
时间:2026-03-04
数字比较器,数字比较器是什么意思
时间:2026-03-04