当前位置:首页 > 电子元件 > 正文

反激变压器优化设计之二

来源:网络  发布者:电工基础  发布时间:2026-03-07 11:21
基于峰值电流控制的PWM调节原理 PWM控制是固定工作频率,通过调整占空比来稳定输出电压。控制原理为:

基于峰值电流控制的PWM调节原理

PWM控制是固定工作频率,通过调整占空比来稳定输出电压。控制原理为:

当Clock信号到来Gate置高,ip电流线性增长,当Vcs等于FB电压产生的Ipref时Gate置低。

反激变压器优化设计之二

反激变压器优化设计之二

PWM控制如何产生Ipref?

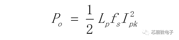
根据 能量守恒 ,在PWM控制下,当Lp、fs、Vg确定,输出功率Po仅与Ipk相关,因此输出功率通过FB电压唯一决定了Ipref。

反激变压器优化设计之二

DCM模式:

反激变压器优化设计之二

CCM模式:

反激变压器优化设计之二

反激变压器优化设计之二

四步法设计经典变压器

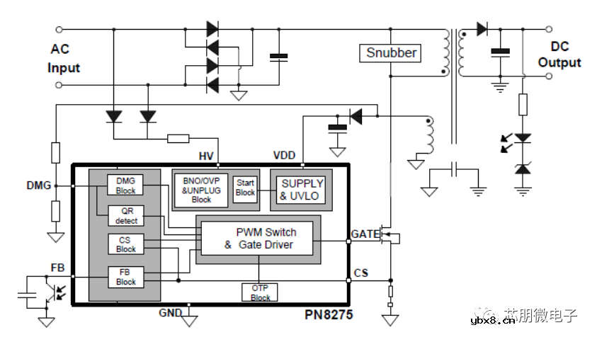
以经典PWM芯片PN8275为例,为了满足CoC V5 Tier 2能效标准,控制芯片采用PWM+PFM+Burst Mode混合工作模式。

反激变压器优化设计之二

反激变压器优化设计之二

对于混合模式芯片,应在PWM模式额定功率下通过Krp因子优化设计变压器参数,同时保证最大功率点不饱和,详细步骤如下:

第一步:确定变压器匝比n,受Dmax、Vdsmax、Vrrmax三个量限制:

反激变压器优化设计之二

反激变压器优化设计之二

反激变压器优化设计之二

第二步:通过Krp设定变压器感量Lp,计算额定及最大功率下的变压器电流峰值及有效值;

反激变压器优化设计之二

反激变压器优化设计之二

反激变压器优化设计之二

反激变压器优化设计之二

第三步:设定变压器线径和圈数,额定功率下电流密度合理、可绕制,最大功率下不饱和;

反激变压器优化设计之二

反激变压器优化设计之二

第四步:设定供电绕组Na及屏蔽绕组,调整绕制方式,使得VDD电压在芯片规格之内且EMC满足要求。

反激变压器优化设计之二

变压器优化设计实例

方案规格

  • 输入电压:90~265Vac全电压
  • 输出规格:12V3A
  • 平均效率:≥88.3%(满足CoC V5 Tier2六级能效要求)
  • 待机功耗:<50mW(Vin=265Vac)
  • 输入欠压保护、输入过压保护、输出过压保护,输出过流保护等

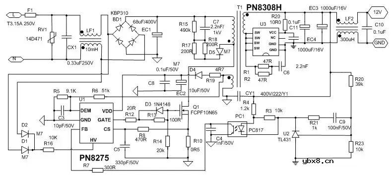
方案典型应用图

反激变压器优化设计之二

变压器设计

反激变压器优化设计之二

反激变压器优化设计之二

最新文章
手机屏幕材质手机屏幕材质

时间:2026-03-07

手机内存手机内存

时间:2026-03-07

STN屏幕STN屏幕

时间:2026-03-07

TFT屏幕TFT屏幕

时间:2026-03-07

TFD屏幕TFD屏幕

时间:2026-03-07

UFB屏幕UFB屏幕

时间:2026-03-07

OLED屏幕OLED屏幕

时间:2026-03-07

手机电池常用类型手机电池常用类型

时间:2026-03-07

手机外置数码相机型号手机外置数码相机型号

时间:2026-03-07

手机屏幕尺寸手机屏幕尺寸

时间:2026-03-07