光敏电阻和光电二极管优劣势分析,电阻电桥...
时间:2026-03-05
什么是MIMO-OFDM技术
时间:2026-03-05
MIMO-OFDM技术和WLAN性能的关系分析
时间:2026-03-05
OFDM,OFDM是什么意思
时间:2026-03-05
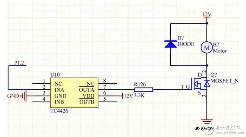
三极管和MOS管怎么对接下拉电阻,电阻自动降...
时间:2026-03-05
制动电阻的特性及计算方法,铍铜电阻焊接小...
时间:2026-03-05
无线通讯OFDM调制技术原理简介
时间:2026-03-05
GPRS无线参数全解
时间:2026-03-05
无线信号在泄漏通信电缆中传输原理是什么?
时间:2026-03-05
飞船宽带无线通信是什么意思
时间:2026-03-05
三相异步电动机原理
时间:2026-03-04
电度表的工作原理
时间:2026-03-04
电动机单线远程正反转控制电路图
时间:2026-03-04
三相异步电动机的拆装详讲
时间:2026-03-04
三相异步电动机的七种调速方式
时间:2026-03-04
USB转232电路图
时间:2026-03-04
半球牌调温电炉电路图
时间:2026-03-04
荣悦CE-2001B型定时调温豪华电焗炉电路图
时间:2026-03-04
能说会唱的生日蜡烛电路图
时间:2026-03-04
电风扇红外遥控器2
时间:2026-03-04