当前位置:首页 > 电工基础 > 正文

电动自行车控制器电路原理分析

来源:网络  发布者:电工基础  发布时间:2026-03-07 10:22
电动自行车控制器电路原理分析 电动自行车控制器  目前流行的电动自行车、电动摩托车大都使用直流电机,对直流电机调速的控制器有很多种类。电动车控制器核心是脉宽调制(PWM)器,而一款完善的控制器,还应具有电瓶

电动自行车控制器电路原理分析

电动自行车控制器
  目前流行的电动自行车、电动摩托车大都使用直流电机,对直流电机调速的控制器有很多种类。电动车控制器核心是脉宽调制(PWM)器,而一款完善的控制器,还应具有电瓶欠压保护、电机过流保护、刹车断电、电量显示等功能。
  电动车控制器以功率大小可分为大功率、中功率、小功率三类。电动自行车使用小功率的,货运三轮车和电摩托要使用中功率和大功率的。从配合电机分,可分为有刷、无刷两大类。关于无刷控制器,受目前的技术和成本制约,损坏率较高。笔者认为,无刷控制器维修应以生产厂商为主。而应用较多的有刷控制器,是完全可以用同类控制器进行直接代换或维修的。

本文分别介绍国内部分具有代表性的电动自行车控制器整机电路,并指出与其他产品的不同之处及其特点。所列电路均是根据实物进行测绘所得,图中元件号为笔者所标。通过介绍具体实例,达到举一反三的目的。

1.有刷控制器实例
(1)山东某牌带电量显示有刷控制器
  电路方框图见图1。

电动自行车控制器电路原理分析

  1)电路原理
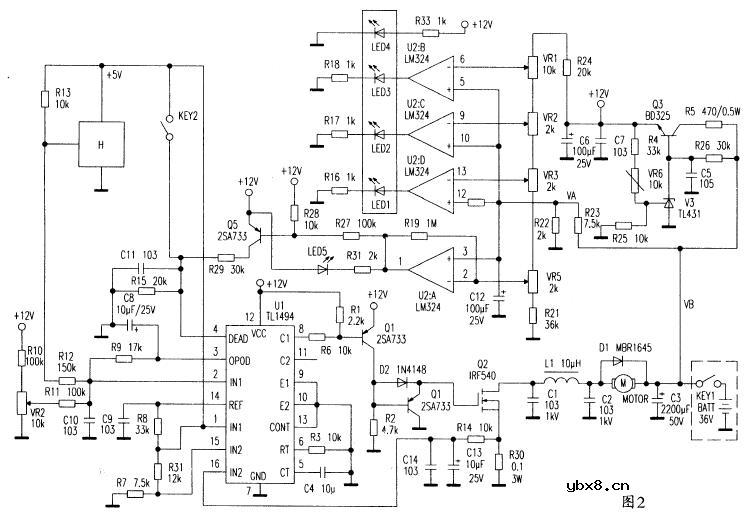
  电路原理图见图2所示,该控制器由稳压电源电路、PWM产生电路、电机驱动电路、蓄电池放电指示电路、电机过流及蓄电池过放电保护电路等组成。

电动自行车控制器电路原理分析

  稳压电源 由V3(TL431),Q3等元件组成,从36V蓄电池经过串联稳压后得到+12V电压,给控制电路供电,调节VR6可校准+12V电源
  PWM电路 以脉宽调制 器TL494为核心组成。R3、C4与内部电路产生振荡,频率大约为12kHz。
  H是高变低型霍尔速度控制转把,由松开到旋紧时,其输出端可得到4V—1V的电压。该电压加到TL494的②脚,与①脚电压进行比较,在⑧脚得到调宽脉冲。②脚电压越低,⑧脚输出的调宽脉冲的低电平部分越宽,电机转速越高,电位器VR2用于零速调节,调节VR2使转把松开时电机停转再过一点。
  电机驱动电路 由Q1、Q2、Q4等元件组成。电机MOTOR为永磁直流有刷电机。TL494的⑧脚输出的调宽脉冲,经Q1反相放大驱动VDMOS管Q2。TL494的⑧脚输出的调宽脉冲低电平部分越宽,则Q2导通时间越长,电机转速越高。D1是电机续流二极管,防止Q2击穿。TL494的⑧脚输出低电平时,Q1、D2导通,Q4截止,Q2导通;TL494的⑧脚输出高电平时,Q1、D2截止,Q4导通,迅速将Q2栅极电荷泄放,加速Q2的截止过程,对降低Q2温度有十分重要的作用。
  蓄电池放电指示电路 由LM324组成四个比较器,12V由R24、VR1、VR4、VR3、VR5、R21分压形成四个不同基准电压分别加到四个比较器的反相端。蓄电池电压经R23和R22分压加到每个比较器的同相端,该电压和蓄电池电压成比例。VA=VB*R22/(R22+R23)。当蓄电池电压不低于38V时,LED1、LED2、LED3均点亮;当电池电压低于38V时,LED3熄灭;当电池电压低于35V时,LED2熄灭;当电池电压低于33V时,LED1熄灭,此时应给电池充电。调节VR1、VR4、VR3可分别设定LED3、LED2、LED1熄灭时的电压。LED4用作电源指示,LED5用作欠压切断控制器输出指示。
  蓄电池过放电保护 当蓄电池放电到31.5V时.LM324的①脚输出低电平,三极管Q5导通,约5V电压加到TL494的死区控制端④脚.该脚电位≥3.5V,就会迫使TL494内部调宽脉冲输出管截止,从而使三极管Q1、Q2截止,电机停止运转,蓄电池放电停止,进入电池保护状态。此时LED5点亮,指示出该状态。VR5用于设定电池保护点电压。
  电机过流保护 R30为电机电流取样电阻,当过流时,取样电压经R14加到TL494的⑩脚。当⑩脚电位高于⑩脚电位时,TL494内部运放2输出高电平,迫使TL494内部调宽脉冲输出管截止,从而使Q1、Q2截止,电机停止运转,从而保护了电机。
  制动保护 当刹车制动时,KEY2接通.5V电压加到TL494的死区控制端④脚,迫使TL494内部调宽脉冲输出管截止,从而使Q1、Q2截止,电机停止运转,实施制动保护。
  2)调试
  调速电路零速调试:速度转把完全松开.调节VR2使电机停转并再调过一点以保证可靠置零速。制动调试:转动速度转把,电机旋转。此时闭合制动开关KEY2,Q2栅极应立即变为低电平0V。过流保护调试:转动速度转把,Q2栅极为高电平12V。此时在源极对地之间加上0.8V左右的电压,栅极应很快变为低电平。
  蓄电池放电指示电路用可调电源代替蓄电池。电压为38V时,调节VR1,使LED3刚好熄灭;电压为35V时,调节VR2,使LED2刚好熄灭;电压为33V时,调节VR3,使LED1刚好熄灭;电压为31V时,调节VR5,使LED5刚好点亮,此时TL494的④脚应为高电平5V左右,进入电池欠压保护状态。通过上述设置,仅LED1点亮时,电压为33V-34V,应及时给蓄电池充电,不过LED1熄灭至LED5点亮这段时间,蓄电池还可维持运行,但LED5点亮时,进入欠压保护状态。此时应注意,过一会儿电池电压因电机停转而回升,保护解除,又恢复工作。如此反复保护-工作-保护的结果会损坏电池和控
制器,故应避免出现这种状况。
(2)上海伟显牌控制器
  使用LM324、LM393和LM339制作的有刷控制器可靠性是很高的,就是器件数量多些。该控制器仅用一片LM339制作有刷控制器部分。用另一块LM339制成电量显示部分。显示部分见图3,电路原理见图4所示。

电动自行车控制器电路原理分析

电动自行车控制器电路原理分析

  上海伟星对该控制器的调速采用了光电速度转把。由于北方干燥,沙土灰尘大,影响了光电速度转把的使用。实践证明,完全可以用霍尔速度转把替代它。具体方法见图5。

电动自行车控制器电路原理分析

  光电速度转把改为霍尔速度转把关键有两点:一是加装+5V稳压电源;二是根据原速度信号输出点信号变化规律,选用相应信号变化的霍尔调速转把。
  该有刷控制器以PWM电路为核心,前面有三角波发生器、电瓶欠压检测、电机过电流检测;后面有驱动、功率开关等。每部分都是独立的.检查调试都比较方便。三角波发生器由IC2A、R17、C5、D2、R9、R10等组成施密特振荡器,在C5上产生三角波。脉宽调制器是IC2B,它的输入之一⑥脚,为来自C5上的三角波,输入之二⑦脚,是来自速度转把(J1)①脚的速度信号。从IC2B①脚输出调宽脉冲,送互补推挽放大器。互补推挽驱动由T3、T4组成,脉冲高电平到来,上管NPN管T4导通,12V加到功率管T1、T2的栅极,T1、T2导通;脉冲低电平到来,上管NPN管T4截止.下管PNP管T2导通,将T1、T2栅极的电荷迅速放掉,T1、T2截止。电池欠压保护由IC2C组成电压比较器,当电瓶电压低于31.5V时,它的⒁脚变为低电位,相当于R13输入一端接地,将转把速度信号降到接近零伏.使IC2B①脚呈低电平,T4截止、T3导通;T1、T2截止。过电流保护由IC2D组成电压比较器,当过电流时。R4右端电位变低.通过R5加到IC2D⑾脚,比较器翻转⒀脚变为低电位,同样相当于R13输入一端接地.将转把速度信号降到接近零伏,使T1、T2截止。
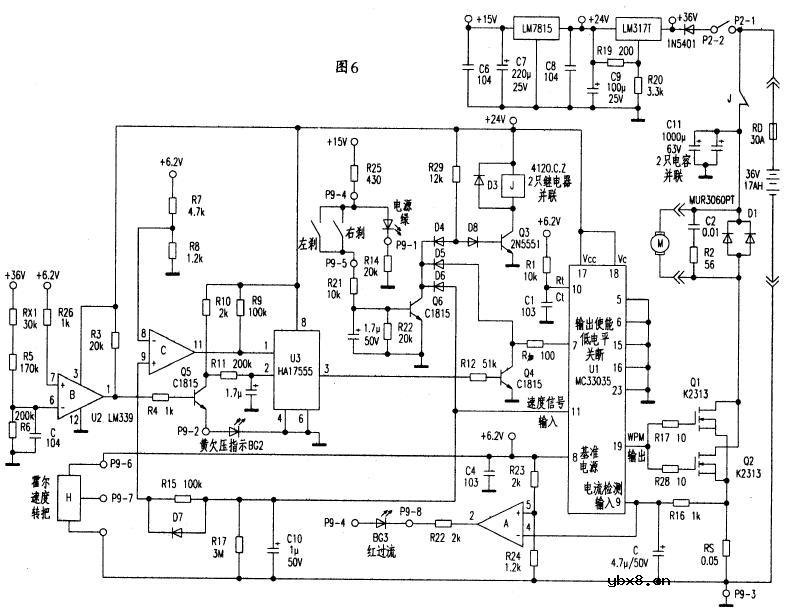
(3)四川绵阳产某牌中功率有刷控制器
  该控制器采用无刷专用芯片,MC33035为核心制作的有刷控制器。

电动自行车控制器电路原理分析

  控制器电路原理图见图6所示,该控制器的特点是刹车时三管齐下,具体工作原理如下:
  刹车电路主要由J、Q3、Q6等组成。继电器常开触点串联在电机的供电电路中,+24V通过R29、D8为Q3提供基极电流,Q3导通,J得电吸合,常开触点闭合,电机得电。
  1)当刹车时,左、右刹车开关闭合,+15V通过R25、R21为Q6提供基极电流,Q6导通,集电极电位降低,D4导通,使D8截止,Q3失去基极电流而截止,J失电,常开触点断开,电机失电停止转动。
  2)在Q6导通,集电极电位降低时,D5也导通,降低了U1的⑦脚电位。该脚低电平关断PWM输出。
  3)在Q6导通,集电极电位降低时,D6也导通,无论调速转把在低速或高速位置,均将霍尔调速转把转速信号对地短路而降低送往U1⑾脚的信号电压。
  欠压保护电路由欠压检测U2B和单端触发器U3组成。其输出经Q4倒相送U1的⑦脚,关断U1的输出。转把电压检测U2C的输出送单端触发器U3强制复位端④脚进行调速工作。
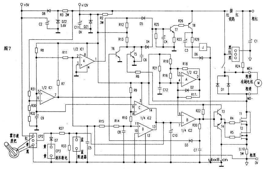
(4)北京某牌带防飞车功能有刷控制器
  电路原理图见图7。

电动自行车控制器电路原理分析

  防飞车功能是靠串联在电机和电源正极之间继电器J的常闭触点J实现的。下面两种情况之一,都会使继电器得电,断开电机电源:一是电机过流;二是速度转把在零速位置时,VDMOS的漏极D为低电位(开关管击穿)。电机过流,电流取样电阻R1下端电压变低,电流检测IC1A的②脚变低,①脚变成高电位,经D5使T7、T8导通,J得电,常闭触点断开。
  当速度转把在零速位置时,PWM IC2的①脚低电位,D3截止,T6截止,其集电极高电位。一种情况:如果功率开关管没击穿则VDMOS的漏极D为高电位,经R6使T6导通,其集电极低电位,二极管D4是正与门,由于T5、T6集电极只有一个高电位,二极管D4截止,T7、T8截止,J不得电,其常闭触点闭合.使电机受控于T1、T2;另一种情况:如果功率开关管已击穿,则VDMOS的漏极D为低电位,经R6使T5截止,其集电极高电位,二极管D4是正与门,由于T5、T6集电极都是高电位,二极管D4导通;T7、T8导通,J得电,其常闭触点断开,使电机失电而达到防飞车保护。
  当速度转把不在零速位置时,PWM IC2的①脚是一串正脉冲,经积分电路R20、C7积分,C7电位升高,D3导通,T6导通.其集电极低电位,二极管D4是正与门,无论T5集电极电位是高还是低,二极管D4都截止,T7、T8截止。J不得电,其常闭触点使电机得电。保证了功率开关管VDMOS正常导通时的漏极D为低电位,电机只要不过流即可控制电机旋转。

相关热词:#控制器

热门文章
彩灯电路彩灯电路

时间:2026-03-05

三相异步电动机原理三相异步电动机原理

时间:2026-03-04

三相异步电动机的七种调速方式三相异步电动机的七种调速方式

时间:2026-03-04

转角测量电路转角测量电路

时间:2026-03-05

经典的正弦波发生电路经典的正弦波发生电路

时间:2026-03-05

电动机单线远程正反转控制电路图电动机单线远程正反转控制电路图

时间:2026-03-04

电度表的工作原理电度表的工作原理

时间:2026-03-04

电风扇红外遥控器2电风扇红外遥控器2

时间:2026-03-04

三相异步电动机的拆装详讲三相异步电动机的拆装详讲

时间:2026-03-04

USB转232电路图USB转232电路图

时间:2026-03-04