基于ARM9的汽车视频监控防盗系统设计
时间:2026-03-07
汽车传感器之信号处理电路设计
时间:2026-03-07
高级驾驶辅助系统之传感器及其接口电路设计
时间:2026-03-07
还不会TVS二极管选型计算?ST官方工程师的选...
时间:2026-03-07
汽车辅助系统CAN总线接口电路设计 —电路图...
时间:2026-03-07
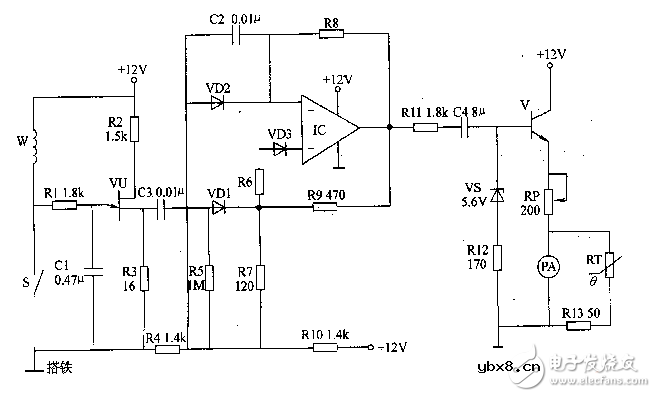
汽车发动机转速表电路设计
时间:2026-03-07
5V单电源8通道数据采集系统电路设计
时间:2026-03-07
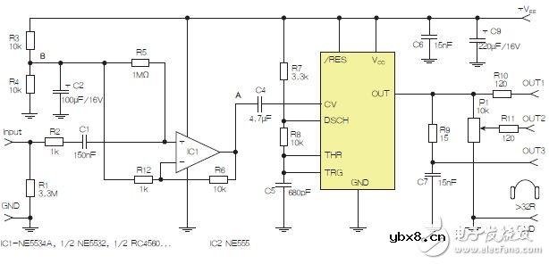
基于555定时器的D类耳机驱动实用放大电路设...
时间:2026-03-07
汽车驾驶胎压监测系统电路设计
时间:2026-03-07
基于ADAS的无线接口电路设计 —电路图天天读...
时间:2026-03-07
彩灯电路
时间:2026-03-05
三相异步电动机原理
时间:2026-03-04
三相异步电动机的七种调速方式
时间:2026-03-04
转角测量电路
时间:2026-03-05
经典的正弦波发生电路
时间:2026-03-05
电动机单线远程正反转控制电路图
时间:2026-03-04
USB转232电路图
时间:2026-03-04
电度表的工作原理
时间:2026-03-04
电风扇红外遥控器2
时间:2026-03-04
三相异步电动机的拆装详讲
时间:2026-03-04