石英射灯虽属热光源灯具.但因具有可调的照明方向和较好的装饰性灯效,所以仍被广泛应用于诸如商场橱窗、展柜、餐厅酒吧、商务前台以及生活居室等环境场所作为装饰照明。射灯中的发光部件称为灯杯.灯杯是石英玻璃为材料的杯碗形反光器并结合其中心底侧嵌入的卤素灯珠构成。成品灯杯若以工作电压来区分,有常压(Ac220v)灯杯与低压(Acl2v)灯杯两类(不同功率系列)。常压灯杯由AC220V电压供电、直接驱动灯杯灯珠内的灯丝发光,该型灯珠内布设的灯丝过于细密,易聚热和损坏、寿命较短。所以,在实际安装选用时,一般还是选择用低压型射灯的较多。有些低压型射灯另配置了一个Ac220v/Acl2v变压器给灯杯供电.现在大多数均使用小巧的电子变压器(即开关电源式的AC/AC电压变换器),与灯架整合在一起既方便又美观。
另有一种可调光型电子变压器,这种电子变压器与普通可控硅调光器组合,能实现对“12V”低压灯杯的无级调光:以下通过雷士牌普通型与可调光型电子变压器电路为例:

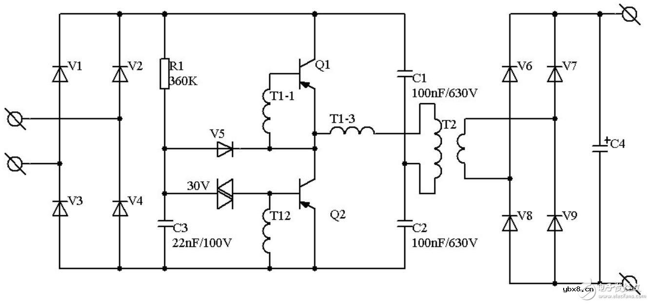
图1所示为“雷士”牌ET60E型电子变压器的普通型变压器电路,由供电、启动、振荡器、降压等几部分组成。市电经二极管D1―D4桥式整流和c3~c4串联滤波,各自在C3、C4上分别产生约130v直流电压,为主电路供电。此电源电路环节中的电阻R1及压敏电阻R6两元件.是为出现过流或者市电过压时提供保护作用。由C1、R2~R3、D11组成的是启动电路。市电经整流并滤波后对C1充电,通过R3使双向二极管D11达到转折电压时雪崩导通,为振荡电路中的Q1 b―e结提供一个窄脉冲,使Q1快速导通。这样,电容C4上所储电压就立即经高频降压变压器B2初级线圈和磁环互感器B1绕组,以及Q1 c―e结放电,放电电流经B1的耦合.即刻分别通过R4、R5后作用到Q1、Q2的b―e结,触发Q2导通,而Q1则由原导通变成截止。如此,电容C3上电压又通过Q2 c―e结对B2初级放电。B1上又感应产生脉冲并作用于Q1、Q2管,而使Q1、Q2管进入反复导通/截止,形成约40kHz的振荡。振荡电流通过B2在其次级上感应产生的12v低压.作为为12v卤素灯杯供电的电源电压。
在振荡管Q1、Q2 b―e结上各接有D9-D10、D7-D8二极管.其作用是振荡工作中B1两绕组加至Q1、Q2管b―e结上产生的反峰脉冲提供释放路径,以此保护振荡管的安全。
电子变压器实际上是一个AC/AC电源转换电路。其主要由保护电路、桥式整流电路、振荡电路、隔离输出电路组成。

220V交流电经D3~D6组成的整流电路形成300V直流电给Cl、C2充电。由于Q1、Q2的参数不可能一致,假设Ql的Iceo比较大,Cl的电压经R3、Ql的be结、L2使Ql导通;同时Ql导通后,300V电压经此管的ce结、L2给C2充电,电流流过L2(T的L2线圈黑点的同名端),将在L3产生一个上负下正的互感电压:在L1产生一个下负上正的互感电压,迫使Q1加速导通(是一个正反馈过程)。Ql导通期间02截止,随着C2上的电压逐渐升高,Q1的e极电压也提高,最后使Ql截止,这时C2的电压经L2、R4、Q2的be结使Q2导通;Q2导通后300v电压经此管的ce结、L2给Cl充电,电流流过L2时,将在L3产生一个下负上正的互感电压,在L1产生一个下正上负互感电压.迫使Q2加速导通。Q2导通期间Q1截止。如此往复循环,则电路不间断地振荡。
F、Dl、D2组成保护电路。T是隔离变压器.T的体积很小,这也是电子变压器最吸引入眼球的地方。现在有不少DVD、VCD、充电器等,都采用这种器件。其主要原因是该器件采用了高频振荡模式,根据f=l/(2πLC)知,可用减少L值来实现高频振荡,即减少L2绕组的匝数,迫使T的次级绕组匝数也随着减少(输出电压不变,变比就不必改变)。使供电系统具有轻、小实用等特点。
鲁斌牌全自动豆浆机电路图
时间:2026-03-06
强华SM-CM1型触摸变色台灯电路图
时间:2026-03-06
上海牌JC-51调光台灯电路图
时间:2026-03-06
双鹰牌全自动豆浆机电路图
时间:2026-03-06
双鱼牌B7416型电子调光书写台灯电路图
时间:2026-03-06
双鱼牌JC-51型调光书写台灯电路图
时间:2026-03-06
四达牌SBT-180型鸿运调光书写台灯电路图
时间:2026-03-06
永保牌JE-98A电子调光台灯电路图
时间:2026-03-06
中亚牌SBT-254调光书写台灯电路图
时间:2026-03-06
Pilz的安全继电器的使用技术解读
时间:2026-03-06
玻璃釉电容器的结构与特点
时间:2026-03-05
关于STM32WL LSE 添加反馈电阻后无法起振的...
时间:2026-03-05
电阻的标称阻值和允许偏差
时间:2026-03-05
使用过滤器电容器和诱导器来抑制受辐射的EM...
时间:2026-03-05
如何区分电容的正负极
时间:2026-03-05
瓷片电容的意义以及电容抗扰电路设计与分析
时间:2026-03-05
电容电感区别在哪里?特性差异是什么?可编...
时间:2026-03-05
浅谈高压贴片电容分类与性能参数
时间:2026-03-05
聚四氟乙烯电容器的结构与特点
时间:2026-03-05
漆膜电容器的结构与特点
时间:2026-03-05