使用过滤器电容器和诱导器来抑制受辐射的EMI
抑制电磁干扰的最常用方法之一是使用过滤电容器和感应器,这一条探讨了如何通过讨论这些过滤部件的阻力特性和设计方法,在双活桥转换器中对这些过滤部件加以管理。
Radiated EMI Model of a Dual Active Bridge Converter
当开关管(M1)在一个开关周期内打开时,当前路径按以下顺序发生:输入电压(V)INM1. 引导电流(I)L上升,导致吸收器中能源储存(见图1)。

Figure 1: Topology and Physical Diagram of a Dual Active Bridge Converter
图2显示辐射的EMI原则,左边图2a显示底极天线的辐射原则,右边图2b显示一般辐射的EMI模式。
图2a显示天线的能量流入三个不同部分。 一部分在两极之间产生共鸣,不向空间辐射,在空间中jXA与反应力相对应的阻力。r. 能量的最后一部分因天线的抗力而消散,而天线的抗力则以R为模型l.
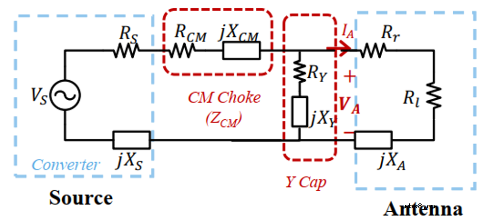
图2b显示一般辐射 EMI 模型。 转换器可以通过同等的噪音源进行模拟( V) 。S和来源障碍(由真实部分R代理)S和想象部分 XS).

Figure 2: Radiated EMI Principles
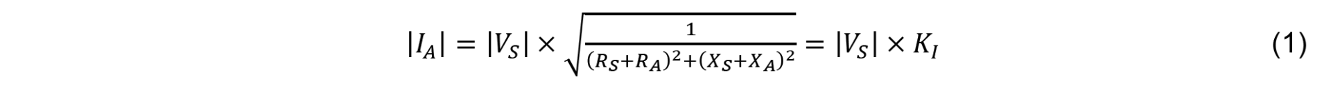
CM 当前(一)A振幅 (I)A)可以用等式(1)计算:

何处RA是R之和l和 R 和 Rr和当前系数(K)I是一个与I成比例的系数A.
为确定辐射的 EMI, 将测量转换器在设定距离范围内产生的电磁场强度。 考虑电场强度最大值的电场( E) 。MAX在转换器距离(r)处,可按等分(2)估算:

是波阻力,D是方向性。半径(r)是该方向的最大功率密度(D)与球平均功率密度和电场强度系数(K)之比。E是一个与辐射电场强度直接成正比的系数。
可通过测试获得天线和转换器的阻力。
KI可以用等量(3)计算:

KE可使用等式(4)计算:

自XX以来S和XA他们可以相互取消对方。S和 R 和 RA很小,在频谱上观测到峰值。
图3显示了双活桥转换器源阻塞和天线阻塞的测量结果。S和XA曲线交叉四次。 XS和XA只有处于相反阶段(图3第1和第2点)时,才能相互注销(图3第1和第2点)。A位置 2 的位置非常大( 接近1000- 28) , 此时点不太可能发生共振峰值。 相反, RA位置 1 仅 约 100 年( 位置 1 的频率约为 167 MHz )。

Figure 3: Source Impedance and Antenna Impedance of Dual Active Bridge Converter
图4显示KI和K和KE曲线。

Figure 4: KI和K和KE Calculations
图5显示了测量的I的频谱A和散热的EMI。

Figure 5: Measured CM Current和 R 和 Radiated EMI Spectrum
在167MHz的167MHz,观察到X的共振峰值S和XA相互注销,RSR RA实验结果也可以核实这些结果。
Impact and Design Methodology of the CM Inductor on Radiated EMI
在输入或输出终端添加内装内装导管导管是抑制辐射电离电离层的一种常用方法。 导引的高频模型通常必须考虑其等效能力的影响(C)。P和同等抗力(R)P(见图6)。

Figure 6: CM Inductance和 R 和 Radiation Model Considering Inductance
为简化辐射模型,引文模型可表述为一系列抵抗(R)形式(R)。CM和反应(X)CM通过对图2b所示模型应用引文模型,我们可以在图6中获取内管导文和辐射模型。CM和XCM频率随频率变化而变化。在这种情况下,KI和K和KE从等数(3)和(4)起必须修改(3)和(4),以计算CM当前系数(K)ICM_ ICM和CM电场电场强度系数(K)和CM电场强度系数(K)企业内容管理(_ECM)).
KICM_ ICM可以用等分(5)计算:

K企业内容管理(_ECM)可用等式(6)计算:

CM导体对辐射有三种影响:
辐射 EMI 频谱变化中的共振频率。
抵抗运动(R)SR RAR RCM系数增加。
反应 (X)SX 十AX 十CM在系数中,各有不同。
下文将进一步详细分析反应和抗药性。
Inductor Reactance
感应器的反反应可以是正的或负的。 感应器显示感应行为( X)CM当低于其自反应频率时(f)CM)),它表明当它高于 f 时的能力行为。CM (XCM是负数。 f)CM可用等式(7)估算:

考虑XCM在原始共振频率(167MHz)时(167MHz),如果 XCM是负( 能力) , 新的共振频率增加; 如果 XCM是正的(感应的),新的共振频率下降。S)通常会随着频率的增加而减少,因此建议增加共振频率,使这一频率的辐射电流小一些。CM以原始共振频率为负值。
同样重要的是,要防止因添加一个感应器而出现新的共振峰值。A)是电能和XCM当共振频率低于f时仍具有感应性CM, XCM必须小于 XA避免阻力交叉和由此引起的共鸣激增。
Inductor Resistance
RCM以 f 计的最大值CM。为避免钉钉,选择一个能确保 f 的提示符。CM尽可能接近新的共振频率。
图7显示了符合上述标准的内管导引器的阻力曲线。

Figure 7: Impedance Curve of a CM Inductor
图8与K的比较I和K和KE添加 CM 感应器前后的曲线。 CM 感应器减少 KI和K和KE约13日,

Figure 8: Comparison of KI和K和KE with or without CM Inductors
图9显示了I的测试结果A(在左侧)和散射的EMI(在右侧),无论在电路中是否有内管导引器。

Figure 9: Comparison of CM Current和 R 和 Radiated EMI with and without a CM Inductor
这些结果显示,添加内管诱导器可以抑制电离层电离层电离层先前的峰值。I和K和KE在添加了CM导管后,167MHz的噪音符合FCC B级辐射 EMI标准,但差幅很小。在30MHz,噪音仍然高于标准。
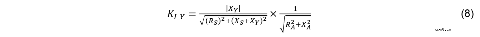
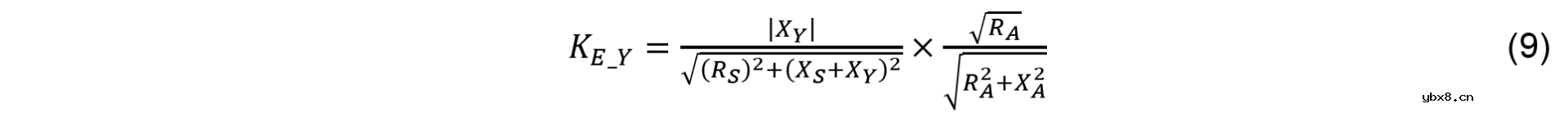
Impact and Design Methodology when Using a Y-Capacitor for Radiated EMI
可以考虑用于抑制的其他过滤元件,例如Y-电容器。连接输入和输出的Y-电容器是另一种流行的抑制EMI的方法。 与输入器模型类似,Y-电容器模型可以表述为一系列等效序列抵抗力(ESR,代表R)。Y和反应(X)Y(见图10)。

Figure 10: Radiated EMI Model Considering Y-Capacitance
一般来说,Y电容器的RY此外,只有在Y电容器阻力比天线阻力小得多的情况下,EMI噪音才能被绕过。 因此,我们可以假定,X的阻力比天线阻力小得多。YXA根据这些假设,修改后的当前系数(K)I_Y和电场强度系数(K)和电场强度系数(K)E_Y)可以获取。
KI_Y可以用等量(8)计算:

KE_Y可使用等式(9)计算:

EMI Reduction at 30MHz and 167MHz
由于需要进一步抑制30MHz和167MHz的电离层磁层噪音,可以在这两个频带下进行分析。
根据图3,X中的阻力曲线A* R , R , R , R , R , R , R R , R R , R R , R R , R R , R R , R RA, XS和 RS比较K(K)I_Y和K和KI(或 K)E_Y可以从 K 观测到EY电容器的插入损失用等量(10)计算:

为有效制止EMI, 插入损失必须低于1, 其数值较小表明对EMI有更好的影响。 这意味着 X 。Y必须低于 XS和XY根据图3中的测量结果,如果X是X的话。Y在30MHz时具有行为能力,其能力必须超过86pF,以确保插入损失低于1;如果XY在30MHz起导,其起导力必须低于327nH,以确保插入损失低于1。
167MHz,阻力曲线显示RAXA, XS和 RS通过简化,插入损失与等等式(10)一致。Y在167MHz 167MHz时具有行为能力,其能力应超过30pF;如果XY位于167MHz,其引力应低于30nH。
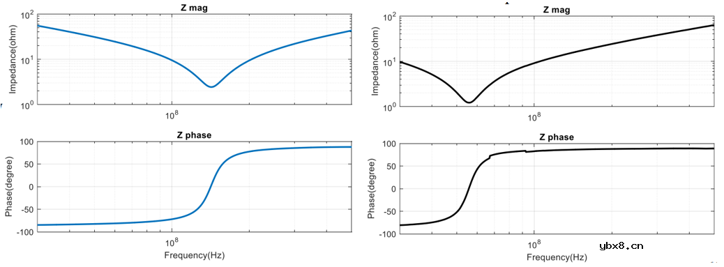
图11显示了两个可行的Y-电容器及其阻力曲线,将两个频率波段的要求结合起来。左边的蓝色曲线显示100pF Y-电容器,右边的黑色曲线显示470pF Y-电容器。在30MHz,470pF电容器的阻力较低,这对电离层抑制更好。在167MHz, 100pF电容器显示性能较好。

Figure 11: Impedance of Y-Capacitor at 100pF (Blue) and 470pF (Black)
图12a显示不同Y-电容器对K的影响比较I和K和KE系数。 100pF 和 470pF Y 电容器都可以有效抑制 EMI 。 此外, 100pF 电容器在167MHz 频带中具有重大影响,而 470pF 电容器在 30MHz 频带中更有效,这也与先前的理论分析一致。
图12b显示了EMI测量结果,这些结果进一步验证了理论分析。当使用不同的Y电容器时,辐射EMI在不同频带中不同程度地下降,这种减少与预测结果一致。从这些结果可以看出,在辐射EMI的设计中,过滤元素可以调整,以抑制特定的频带。

Figure 12: Comparing KI, KE和 Radiated EMI
Principles of LC Filter Design
当电路中同时存在电导器和电容器过滤器部件时(见图13),设计应遵循阻力错配原则。如果源阻力小,则使用具有大规模阻力序列的过滤器;如果负荷阻力大,则将绕电容器与小型阻力平行连接。

Figure 13: Radiated EMI Model with both the Inductor and Capacitor as Filter Components
Conclusion
文章回顾了辐射电离层基本模型,并引入了产生辐射电离层钉子的原则。 然后,我们考虑了一个双活桥转换器,以观察CM噪声如何受到内管导管和Y电容器的影响。
在电导频带中,过滤器元件的低频率特性通常用于抑制电离层,在辐射频带中,过滤器元件的误差参数通常用于更有效地实现电离层抑制。
MPS 提供一整行孤立的解决方案高密度的工业和汽车环境是最佳的。 利用电能隔离,MPS的孤立产品最大限度地减少了供应流,实现了高CMTI以及磁噪声的高度免疫。
审核编辑:彭菁
突破人形机器人控制器性能瓶颈:高效稳定的...
时间:2026-03-05
一文讲懂开关电源的阻尼振荡
时间:2026-03-05
使用过滤器电容器和诱导器来抑制受辐射的EM...
时间:2026-03-05
智能硬件遭遇销量困局 看社区O2O如何破解
时间:2026-03-05
物联网新时代,关于安全的5大错误认知
时间:2026-03-05
智能停车场一体化控制器方案简述
时间:2026-03-05
ZigBee应用于智能家居是否存在严重漏洞?
时间:2026-03-05
推动物联网发展,供电是基础设备的生命线
时间:2026-03-05
楼宇对讲走向标准化 四大发展方向明确
时间:2026-03-05
最帅“黑”科技:让普通手机可扫描3D
时间:2026-03-05
玻璃釉电容器的结构与特点
时间:2026-03-05
表贴电容的分类
时间:2026-03-05
关于STM32WL LSE 添加反馈电阻后无法起振的...
时间:2026-03-05
绝缘电阻表原理_绝缘电阻表的作用
时间:2026-03-05
气敏电阻的型号命名方法是怎样的
时间:2026-03-05
国巨片式电阻缺货涨价之应对方案 你要知道电...
时间:2026-03-05
RI-80F型高压高阻玻璃釉膜电阻分压器
时间:2026-03-05
电阻的标称阻值和允许偏差
时间:2026-03-05
穿芯电容的形式_穿芯电容应用
时间:2026-03-05
电容器运行时温度过高的原因有哪些
时间:2026-03-05