摘要:科技的发展离不开电子行业技术的发展,为了保障电子工厂电力系统的可靠运行,需要配置微机保护装置合理监测电力系统的运行状况,并实时记录电力系统出现故障的位置及性质,从而为故障的快速处理提供合理的参考信息。本文介绍的微机保护装置,可以针对越南富士康配电工程中不同保护对象提供对应的保护功能,能大大提高变电站运行的可靠性、安全性、提高供电质量,有利于实现变电站综合自动化,实现无人或少人值班。
概述
在国家政策的引导下,电子行业发展迅速,同时新建了大量电子行业工厂。工厂用电量大且大部分工艺需要不间断运行,配电系统结构复杂,设备一旦意外断电会导致重大损失,这就需要对供电可靠性要求非常高,对故障比较敏锐;大部分工艺设备对电压、电流比较敏锐,电压电流的变化会导致设备损坏、生产材料报废等问题;并且工厂电压等级比较多,出于供电可靠性要求和工艺设备需要电压等级不同,工厂配电电压从110kV到66kV、35kV、10kV、0.48kV、0.4kV不等,涉及的各电压等级变压器数量非常多。针对以上情况,需要配置可靠、灵敏的微机保护装置来保障电力系统的可靠运行,从而提高厂房变电站的供电质量。
富泰华(富士康)以模具为根基,逐渐发展为高科技服务企业,透过集团化经营模式,于电子代工服务领域(EMS)排名全球之前,市占率超过四成。范围涵盖消费性电子产品、云端网络产品、计算机终端产品、组件及其他等四大产品领域,员工总人数季节性高峰约一百万人。事业版图遍及全球,横跨三大洲,以台湾为中心,延伸发展到中国大陆、印度、日本、越南、马来西亚、新加坡、捷克、匈牙利、斯洛伐克、美国、巴西以及墨西哥等区域,在逾20个国家及地区都有生产及服务据点。
本项目为越南富士康能源站的配电工程,本工程共有两栋能源站,每个能源站都含有一个22kV开闭所和10kV变配电室,其中22kV开闭所使用KYN28-24型金属铠装手车式真空开关柜,进线柜采用上进线,馈线柜采用上出线。10kV变配电室使用KYN28-12型开关柜。本工程要求变压器柜门和变压器进线断路器间设置机械或电气联锁。互感器、计量表精度不低于:计量柜0.5级。保护装置分布在开关柜上布置,开关柜在现场就地控制。
产品需求
本次针对越南富士康22/10kV能源站机电配电工程中不同对象配置不同微机保护装置,进线柜配置AM5SE-F线路保护装置,PT柜配置AM5SE-UB PT监测及并列保护装置,容量较大的变压器柜配置AM5SE-T(变压器保护装置)+AM5SE-D2(差动保护装置),其余变压器柜配置AM5SE-T变压器保护装置,母联柜配置AM5SE-B备自投保护装置,电容出线柜配置AM5SE-C电容器保护装置,电机出线柜配置AM5SE-M电动机保护装置,这几款微机保护装置主要通过以下保护功能实现对高压柜的设备运行情况实时监视和保护:

产品方案
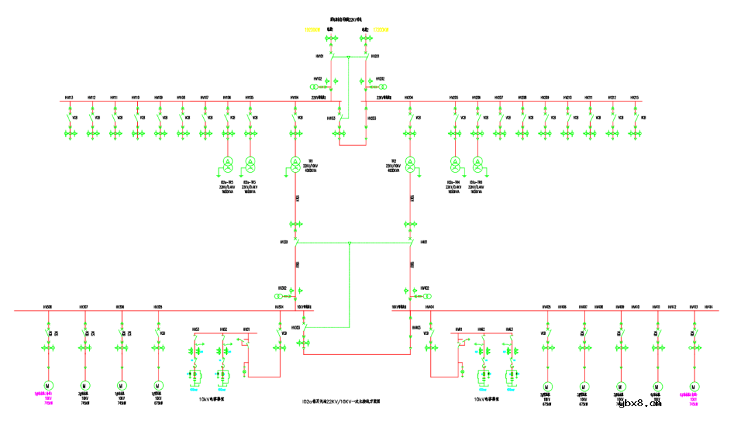
本工程配电工程共有两栋能源站,包括2个22kV开闭所,2个10kV变配电室,开闭所和高压配电室均两段母线,均采用单母线系统,包括90面高压开关柜,整个配电室共设86台保护装置,以其中几个部分的系统为例,上图方案如下:

图1 i02a栋能源站22/10kV一次接线图

图2 i03a栋能源站22/10kV一次接线图

图3 i02a栋能源站部分系统上图

图4 i03a栋能源站部分系统上图
整个22/10kV配电工程所设微机保护型号与数量如下:

结语
电子行业的稳定发展离不开电力系统的可靠运行,电力系统的稳定运行也需要微机保护装置来保障。与传统的继电器相比,尽管微机保护的价格偏高,但它能大大提高变电站运行的可靠性、安全性、提高供电质量,有利于实现变电站综合自动化,实现无人或少人值班,以另一种方式大大节约了成本。本文介绍的越南富士康配电工程通过对各个保护对象装设对应的保护装置,不但使整个配电工程实现了综合自动化,还合理地降低了工作人员的劳动强度,提高了设备运行的可靠性。
编辑:黄飞
相关热词:#智能电网
配电设备融合标准化整体方向简述 二次融合开...
时间:2026-03-05
如何在电路中使用电容器?
时间:2026-03-05
CBB电容线路损耗的方法
时间:2026-03-05
电力电容器的寿命和工作时电压工作电流之间...
时间:2026-03-05
贴片电容器在电场中的作用
时间:2026-03-05
如何判断贴片电容器的工作寿命
时间:2026-03-05
贴片电容使用的注意事项
时间:2026-03-05
电容器的使用寿命
时间:2026-03-05
电阻器如何处理浪涌电流
时间:2026-03-05
贴片电容器通常在哪里使用
时间:2026-03-05
配电变压器的工作原理和作用
时间:2026-03-05
低压配电柜进出线方式和接线步骤
时间:2026-03-05
无人机光伏电站智能巡检系统的优势和功能分...
时间:2026-03-05
低压配电柜的防护措施和防护等级
时间:2026-03-05
配电箱的接地规范要求和注意事项
时间:2026-03-05
配电箱的接线方法和接线规范要求
时间:2026-03-05
中线安防保护器对电网中三次谐波的治理
时间:2026-03-05
什么是单母线接线?主接线的普遍规律
时间:2026-03-05
智能家居终端在智能电网中如何更安全、舒适...
时间:2026-03-05
电力电子变压器对交直流混合微网功率控制的...
时间:2026-03-05