输入信号为40-200Hz
设电路工作的频率是f0,那电容此时的容抗为1/W0*C 。
隔直电容,顾名思义,交流是需要等效为短路,直流是可视为开路,起到 隔直 的作用。这就对电容的电容值有要求。一般电容的截止频率 fc 为1/5 fo,这样电路工作在 fo 是 电容的容抗便足够的小,可以满足 前面的要求了。
那就有 C 》=1/(2 * pi * fc *R ),其中pi为3.14 ,R为交流等效电路电阻,为R1//R3//R6//R7.
我的理解是这样的,不知道对不对,请大家指点!
总体说来越大越好,计算时电容的阻抗(1/(jw*c))越小越好,一般到取c使结果为几十就行了
同意楼上的理解,选较大的电容可以减小交流阻抗
按高通滤波器设计
考虑电容值增大后,实际选型的问题,包括电容类型,不同类电容的特性变化,容值等
发觉很多人对于隔直电容的选择都没有一个精确严谨的方法,比较笼统,在这里发表发表我的看法,欢迎大家交流。个人理解,欢迎拍砖。
在自谐振频率处,电容的容抗最小;低于自谐振频率,电容工作在容性状态;高于自谐振频率,电容工作在感性状态。
因此,工程中,如何精确地确定隔值电容的值,可以采用这个准则:
【电容自谐振频率略大于信号频率】(或者【在自谐振频率大于信号频率的电容中,选择容值最大的那个】)O(∩_∩)O好像有点绕口~
不同容值的电容,其自谐振频率不同。以muRata GRM155系列电容为例,1pF、10pF、100pF、1000pF、10nF电容的自谐振频率分别为7054MHz、2240MHz、678.6MHz、245MHz、77.35MHz,容值越高,其自谐振频率越低。(笼统地讲:大电容通低频,小电容通高频)
在不少电路中都看到过有使用隔直电容,例如在音频输入输出端一般都会加上隔直电容,例如在交流小信号放大器前后级耦合,也会使用到隔直电容,那么,到底什么是隔直电容呢?其原理是什么呢?该如何具体分析呢?


对于隔直电容的理解,小编仅限于隔直通交,具体的原理呢,不是很清楚,大概原因就是电容两端电压不能突变吧。带着这些问题,小编查阅了隔直电容相关的资料,总结了一下自己的理解。
小编在此之前,在Multisim中画了这样一个电路,希望对隔直电容有一个直观的认识,电路图如下所示:

信号源输出信号幅度为:1V
输出信号频率分别选取:0.2Hz,10Hz,20Hz



要解释这个问题就要从电容入手了,首先,电容两端电压为什么不能突变,这个问题还是值得探讨一下的:

电容两端的电压差Uab取决于极板上所存储的电荷量:Uab=Q/C,对于特定的电容,C是固定量,所以只要Q不发生变化,那么电容两端电压必然不会变化,电压的变化,必然是Q变化的结果,也就是说没有电荷转移,就没有Q的改变,也就没有Uab的改变。(其实,这也一定程度上解释了交流电路中,电容电压滞后于电流的原因)
然后,我们回到本文最初的Multisim仿真,由于电容两端是开路的,无法形成电流回路,那么必然不会产生电荷转移,那么电容两端的电压也就不会改变了,那么单端电压被动变化后,另一端就会跟随着无差别变化了,因此出现了困惑小编的仿真结果。
最初的问题解释清楚了,但是电容隔直通交的作用在这里失效了吗?对于基本接近直流的0.2Hz信号,也能通过?这个隔直电容和可通过交流信号频率的关系是怎么样的呢?
问题出现了,从示波器上观察,如下图所示,对于所有频率信号电容两端的电压是同步等电压的,这是为什么呢?隔直电容作用失效了!
“所谓隔直电路的本质是截止频率比较低的一阶RC高通滤波器”
听完这句话,有种恍然大明白的感觉,原来隔直的不只是电容的功劳,而是RC高通滤波器,还有一个默默无闻的电阻呢!

且看仿真结果:

可以看到,当信号频率为5Hz时,输出信号有了明显的衰减。另外,隔直电容的定量分析也就迎刃而解了:高通滤波器的截止频率为ƒ=1/(2*pi*RC)。根据此关系和具体信号频率就可以确定具体选取的电容容量值了。
然后我们再回到第一个问题,不同于电荷转移的解释,还有另外一种解释方法:
由图8所示根据高通滤波器特性,可以得到Point2输出电压:Ui(s)*RCs/(1+RCs),然后再令R趋于无穷大就可以得到图4、5、6的电容输出电压了。因为当R趋于无穷大时,截止频率ƒ=1/(2*pi*RC)趋近于零,任何信号无阻碍通过。
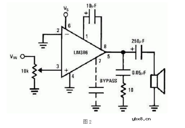
另外,小编这里还有一个电路,且看:
回到第一个问题,把电路做一下修改

该电路中的隔直电容没有配电阻啊?经典设计,肯定不会错的啊,刚才的解释完全无用嘛!
不要着急,解释肯定是不会错的,那么电阻从何而来呢,这就是来自负载的输入阻抗了,隔直电容结合负载的输入阻抗,组成完整的RC高通滤波器,信号通过电容,加到负载上。定量分析依然利用上面所述,这也就引出了所谓的阻抗匹配问题
1.隔直电容不是独立存在的,而是和R构成一阶RC高通滤波器,共同完成隔直通交的功能
2.隔直电容的容值选取根据ƒ=1/(2*pi*RC)确定。
太阳能电池板的发电原理、材料和发展前景
时间:2026-03-05
电力变压器基本概述
时间:2026-03-05
电力变压器的实际意义
时间:2026-03-05
电力变压器的功能及作用
时间:2026-03-05
电力变压器的分类
时间:2026-03-05
太阳能电池板清洗设备、方法和好处
时间:2026-03-05
电力变压器的特点有哪些
时间:2026-03-05
电力变压器的工作原理
时间:2026-03-05
太阳能电池板的倾斜角度测量和安装考虑因素
时间:2026-03-05
电力变压器运行与保养
时间:2026-03-05
玻璃釉电容器的结构与特点
时间:2026-03-05
关于STM32WL LSE 添加反馈电阻后无法起振的...
时间:2026-03-05
电阻的标称阻值和允许偏差
时间:2026-03-05
并联电容器的补偿方式_安装并联电容器的目的
时间:2026-03-05
电容发热的原因是什么
时间:2026-03-05
多类型的电容是否可以统一为某一种类型的电...
时间:2026-03-05
电容补偿柜的基本原理是什么?滤波,退偶,...
时间:2026-03-05
关于一场电容器的技术盛宴 最新技术规范及出...
时间:2026-03-05
薄膜电容器使用常见故障和解决方案
时间:2026-03-05
薄膜电容真空计原理 薄膜电容怎么读参数
时间:2026-03-05